提檔不退檔的大學名單,承諾進檔不退檔過線就錄的高校有哪些?
高考招生錄取時有部分高校會在招生章程中規定,只要進入學校調檔線的考生,符合錄取條件的均予以錄取,也就是進檔不退檔。那么這些基本過線就錄取的大學有哪些?快來了解一下吧!

提檔不退檔的大學名單
退檔是每年高考都會有考生發生的情況,指在高考錄取環節中,考生檔案被投檔到院校后進行專業分配,由于發生了考生分數達不到所填報專業的最低錄取分數線,或沒有服從專業調劑,不滿足所填報院校相關專業特殊要求,如身體條件要求、單科成績要求等情況,考生的檔案最后被高校退回。
高校錄取實行的是按比例投檔,而如果院校調檔比例在105%,且在招生章程中承諾:“當考生所填報的所有專業不能滿足時,服從專業調劑,身體合格,符合錄取條件,進檔不退檔”。考生若符合院校的此規定,則不會被退檔。
那么在招生章程中承諾進檔不退檔的高校有哪些?以下為小編整理的在2023年高考承諾不退檔或直接按100%比例調檔的高校名單,可供大家參考:
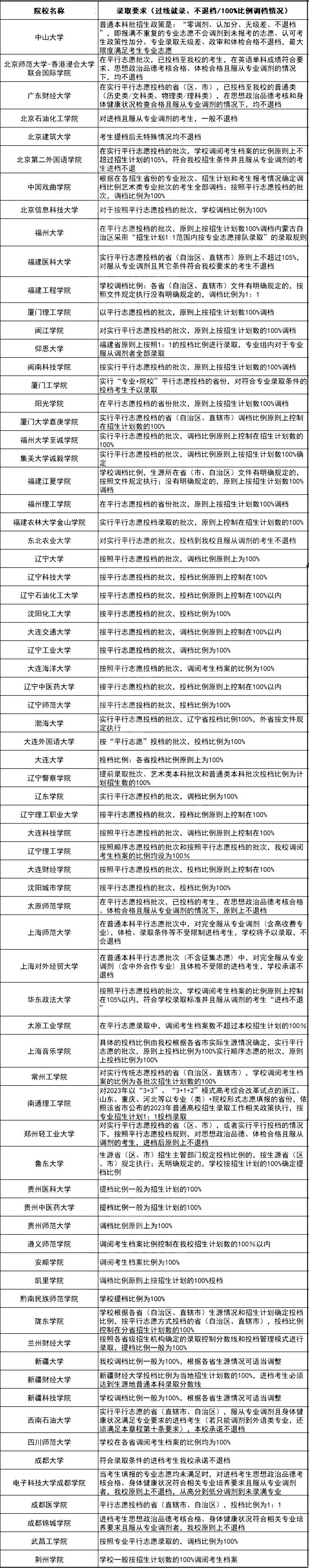
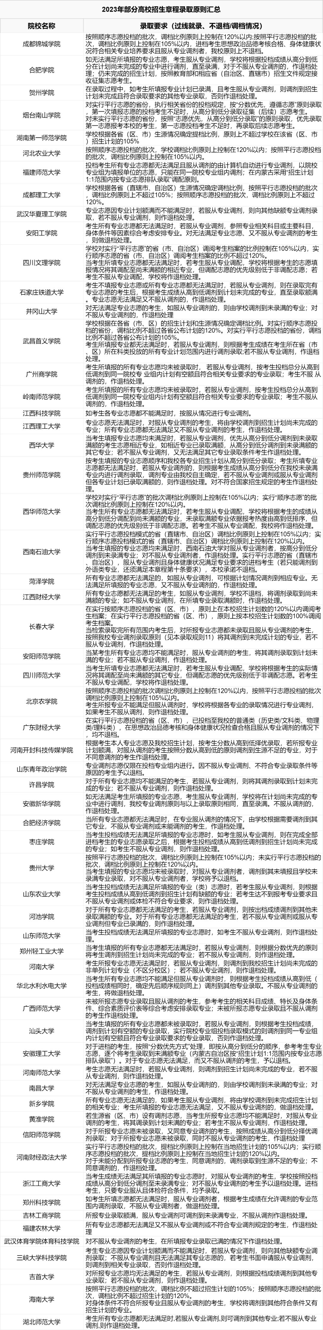
西南石油大學
錄取要求:實行平行志愿的省(直轄市、自治區),服從專業調劑且身體健康狀況滿足專業要求的進檔考生(若只能調劑到外語類專業,還需滿足招生章程第十條要求),該校承諾不退檔
四川師范大學
錄取要求:學校在各省調閱考生檔案的比例均為100%。
成都大學
錄取要求:符合錄取條件的進檔考生該校承諾不退檔。
成都醫學院
錄取要求:平行志愿投檔的省(直轄市、自治x),投檔比例為1:1。
成都錦城學院
錄取要求:進檔考生思想政治品德考核合格身體健康狀況符合相關專業培養要求且服從專業調劑者,該校原則上不退檔。
電子科技大學
錄取要求:當考生填報的專業志愿均未滿足時對進檔考生思想政治品德考核合格身體健康狀況符合相關專業培養要求且服從專業調劑者,該校原則上不退檔,從高分到低分調劑到未錄滿專業。
遼寧理工學院
錄取要求:按照順序志愿投檔的批次和按照平行志愿投檔的批次,該校調閱考生檔案的比例均設為100%
沈陽城市學院
錄取要求:按平行志愿投檔的批次,投檔比例為100%。
遼寧理工職業大學
錄取要求:按平行志愿投檔的批次,投檔比例原則上控制在100%。
鄭州輕工業大學
錄取要求:對實行平行志愿投檔的省(區、市)或者實行平行投檔的情況下,按照平行志愿投檔規則,對思想政治品德、體檢合格且服從調劑的考生進檔后原則上不退檔。
太原師范學院
錄取要求:在平行志愿投檔批次,已投檔的考生,在思想政治品德考核合格、體檢合格且服從專業調劑的情況下原則上不退檔。
太原工業學院
錄取要求:在平行志愿錄取中,調閱考生檔案數不超過該校招生計劃的100%。
魯東大學
錄取要求:生源省(區、市)招生主管部門規定投檔比例的,按生源省(區市)規定執行,無明確規定的,學校按招生計劃的100%確定提檔比例。
常州工學院
錄取要求:對實行傳統志愿投檔的省(自治區直轄市),學校調閱考生檔案的比例為各批次招生計劃數的100%。
南通理工學院
錄取要求:對2023年以“3+3”、“3+1+2”模式高考綜合改革試點的浙江、山東、重慶、河北等以專業(類)+院校形式志愿填報的省份,依照該省市公布的2023年普通高校招生錄取工作相關政策執行,按專業招生計劃1:1投檔錄取。
北京第二外國語學院
錄取要求:在實行平行志愿投檔的批次,學校調閱考生檔案的比例原則上不超招生計劃的105%,符合該校招生條件并且服從專業調劑的考生進檔不退
北京石油化工學院
錄取要求:對進檔且服從專業調劑的考生,一般不退檔。
中國戲曲學院
錄取要求:根據在各招生省份的專業批次、招生計劃和考生報考情況確定調檔比例。藝術類專業批次的考生全部調檔;按照平行志愿投檔的批次,調檔比例為100%。
上海師范大學
錄取要求:在普通本科平行志愿批次中,對完全服從專業調劑(含高收費專業),體檢、錄取條件等不受限制進檔考生,學校將予以錄取,不會退檔。
華東政法大學
錄取要求:按照平行志愿投檔的批次,學校調閱考生檔案的比例原則上控制在105%以內,符合學校錄取標準且服從調劑的考生“進檔不退”。


考生應如何規避退檔或降低投檔風險?
1、填報前仔細閱讀招生章程
高校招生章程中蘊藏的關鍵信息是非常多的,考生須認真閱讀高考《招生章程》中的錄取規則介紹,重點查看關于高考加分錄取政策、專業級差、體檢標準、單科成績等信息,避免因為硬性條件不符而退檔。
2、填滿所有的志愿
填報的志愿太少是有滑檔風險的,一旦填報的志愿都不符合條件,就會滑檔,因此最好是填滿所有的志愿,能增加被高校錄取的機會。
3、注意填報順序
根據考生位次和分數段統計表、各校往年投檔線等資料,選擇不同梯次的院校。最好按照沖穩保的梯度來排序,并且保底的志愿要有。
4、了解投檔錄取規則
高考平行志愿投檔時,按考生投檔分從高分到低分排序,依次檢索考生所填院校專業組志愿。只要考生所填報的院校專業組志愿中被檢索到符合投檔條件的院校專業組,即向該院校專業組投檔。投檔后,其他所填報的院校專業組無效。如沒有出現符合投檔條件的院校專業組,則不能投檔。
以上資料僅供參考,具體請以實際情況為準!
相關閱讀
-
安徽雙一流大學有幾所-安徽雙一流大學名單排名一覽表說到好大學除了985211這類高等學府,雙一流大學也是屬于好大學范疇的,說到雙一流大學可能部分學生與家長們并不是很了解,雙一流大學指世界一流大學和一流學科建...作者:山海 時間:2025-06-22 -
河北雙一流大學有幾所-河北雙一流大學名單排名一覽表說到好大學除了985211這類高等學府,雙一流大學也是屬于好大學范疇的,說到雙一流大學可能部分學生與家長們并不是很了解,雙一流大學指世界一流大學和一流學科建...作者:山海 時間:2025-06-18 -
山西雙一流大學有幾所-山西雙一流大學名單排名一覽表說到好大學除了985211這類高等學府,雙一流大學也是屬于好大學范疇的,說到雙一流大學可能部分學生與家長們并不是很了解,雙一流大學指世界一流大學和一流學科建...作者:山海 時間:2025-06-18 -
遼寧雙一流大學有幾所-遼寧雙一流大學名單排名一覽表說到好大學除了985211這類高等學府,雙一流大學也是屬于好大學范疇的,說到雙一流大學可能部分學生與家長們并不是很了解,雙一流大學指世界一流大學和一流學科建...作者:山海 時間:2025-06-18 -
吉林雙一流大學有幾所-吉林雙一流大學名單排名一覽表說到好大學除了985211這類高等學府,雙一流大學也是屬于好大學范疇的,說到雙一流大學可能部分學生與家長們并不是很了解,雙一流大學指世界一流大學和一流學科建...作者:山海 時間:2025-06-18 -
黑龍江雙一流大學有幾所-黑龍江雙一流大學名單排名一覽表說到好大學除了985211這類高等學府,雙一流大學也是屬于好大學范疇的,說到雙一流大學可能部分學生與家長們并不是很了解,雙一流大學指世界一流大學和一流學科建...作者:山海 時間:2025-06-18
最新文章
- 高考分數相同位次怎么排名的?高考同分排序規則是什么?
- 新高考全國一卷的省份有哪些 全國新高考一卷使用地區
- 2023高考位次怎么查詢?高考位次查詢系統入口在哪里
- 新高考原始分和賦分是什么意思?新高考是按賦分還是原始分錄取?
- 高考位次計算方法公式是什么?高考一分一段表如何換算位次?
- 天津高考新政策是3+1+2還是3+3?2023年天津高考新政策細則解讀
- 2024新高考一卷數學題型改變了嗎變化分析及備考建議,命題人是誰?
- 浙江新高考政策選科怎么選,浙江新高考七選三哪個組合好
- 2025新高考死亡組合,新高考不建議的選科組合(附3+1+2賦分誰最吃虧)
- 新高考英語和老高考英語有什么區別,新高考英語題型及分值介紹