雙一流大學與雙一流學科高校的區別,省雙一流算不算雙一流?
在高考生心目當中,堪稱名牌院校的通常是那些屬于985、211、雙一流行列的大學,但部分考生可能并不了解,雙一流大學名單實際上是細分為兩類的,分別是世界一流大學建設高校和一流學科建設高校。那么二者具體有何區別呢?各省評選出來的省雙一流院校算不算雙一流呢?快來了解一下吧!

雙一流大學與雙一流學科高校的區別
雙一流大學和雙一流學科高校都屬于“雙一流”行列,事實上“雙一流”的全稱就是世界一流大學和一流學科建設,院校名單中囊括了世界一流大學建設高校和一流學科建設高校。但雙一流大學和雙一流學科高校還是存在一些區別的,具體如下:
1、名稱含義。雙一流大學指的是被認定為世界一流大學建設高校的高等教育機構,說明高校本身的綜合實力十分強勁;雙一流學科高校則指擁有居于國內前列或國際前沿的高水平學科的高校,強調的是高校優勢學科的實力十分出眾而非院校本身。
2、建設目標。雙一流大學的建設目標是提升院校辦學水平、服務國家重大戰略需求、深化體制機制改革,從而提升我國高等教育綜合實力和國際競爭力;雙一流學科高校的建設目標則是著力打造學科領域高峰,提升優勢學科的科研能力、教學水平及國際影響力等方面,培養拔尖創新人才。
3、院校名單。在首輪“雙一流”建設高校名單中,有42所世界一流大學建設高校(A類36所、B類6所)和95所一流學科建設高校。第二輪“雙一流”名單又增加了7所高校,名單擴大至147所。
省雙一流算不算雙一流?
省雙一流嚴格來說也屬于雙一流建設行列,但與國家層級雙一流大學還是有本質區別的。省雙一流大學都是由各省評選出的致力于建設成為世界一流大學和一流學科的高校,由地方財政進行扶持;這些院校的辦學實力確實會相對突出一些,在本省也具有較大的影響力和知名度,是促進地方經濟和社會發展的中堅力量。
但在多數人心目中,對省雙一流院校的認可度并不是很高,很多本省評選出的省雙一流院校在外省甚至沒什么存在感,大家對于省雙一流的名頭不是很看重,更想報考的還是國家級雙一流大學。
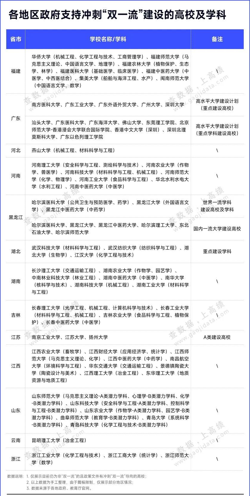
目前距離第三輪國家“雙一流”建設高校的評選大約還有兩年時間,各省紛紛都在發力,爭取讓本省的重點建設高校入選。以下為各地區政府支持的沖刺“雙一流”建設高校及學科名單,可供參考:

以上資料僅供參考,具體請以實際情況為準!
相關閱讀
-
安徽雙一流大學有幾所-安徽雙一流大學名單排名一覽表說到好大學除了985211這類高等學府,雙一流大學也是屬于好大學范疇的,說到雙一流大學可能部分學生與家長們并不是很了解,雙一流大學指世界一流大學和一流學科建...作者:山海 時間:2025-06-22 -
河北雙一流大學有幾所-河北雙一流大學名單排名一覽表說到好大學除了985211這類高等學府,雙一流大學也是屬于好大學范疇的,說到雙一流大學可能部分學生與家長們并不是很了解,雙一流大學指世界一流大學和一流學科建...作者:山海 時間:2025-06-18 -
山西雙一流大學有幾所-山西雙一流大學名單排名一覽表說到好大學除了985211這類高等學府,雙一流大學也是屬于好大學范疇的,說到雙一流大學可能部分學生與家長們并不是很了解,雙一流大學指世界一流大學和一流學科建...作者:山海 時間:2025-06-18 -
遼寧雙一流大學有幾所-遼寧雙一流大學名單排名一覽表說到好大學除了985211這類高等學府,雙一流大學也是屬于好大學范疇的,說到雙一流大學可能部分學生與家長們并不是很了解,雙一流大學指世界一流大學和一流學科建...作者:山海 時間:2025-06-18 -
吉林雙一流大學有幾所-吉林雙一流大學名單排名一覽表說到好大學除了985211這類高等學府,雙一流大學也是屬于好大學范疇的,說到雙一流大學可能部分學生與家長們并不是很了解,雙一流大學指世界一流大學和一流學科建...作者:山海 時間:2025-06-18 -
黑龍江雙一流大學有幾所-黑龍江雙一流大學名單排名一覽表說到好大學除了985211這類高等學府,雙一流大學也是屬于好大學范疇的,說到雙一流大學可能部分學生與家長們并不是很了解,雙一流大學指世界一流大學和一流學科建...作者:山海 時間:2025-06-18
最新文章
- 高考分數相同位次怎么排名的?高考同分排序規則是什么?
- 新高考全國一卷的省份有哪些 全國新高考一卷使用地區
- 2023高考位次怎么查詢?高考位次查詢系統入口在哪里
- 新高考原始分和賦分是什么意思?新高考是按賦分還是原始分錄取?
- 高考位次計算方法公式是什么?高考一分一段表如何換算位次?
- 天津高考新政策是3+1+2還是3+3?2023年天津高考新政策細則解讀
- 2024新高考一卷數學題型改變了嗎變化分析及備考建議,命題人是誰?
- 浙江新高考政策選科怎么選,浙江新高考七選三哪個組合好
- 2025新高考死亡組合,新高考不建議的選科組合(附3+1+2賦分誰最吃虧)
- 新高考英語和老高考英語有什么區別,新高考英語題型及分值介紹