2025新高考全國二卷語文試卷真題及答案解析,附考點題型及分值分布
時間:2025-09-11 09:23:32
來源:精英考試網
作者:kokkuri
今年新高考二卷語文科目的真題和答案已然公布,目前雖然已過了查分階段,考生無需根據答案對該科目進行估分。但對于尚處于高一、高二階段的考生而言,今年的各科試卷真題是極有價值的,考生可以依據高考真題把握歷年出題者的命題規律,趁機熟悉考試題型和試卷考察的知識重點,檢驗自身答題水準,從中進行查漏補缺。本文小編為大家整理了2025年新高考全國二卷語文試卷的真題、答案、題型分值及知識點分布,快來了解一下吧!

2025新高考全國二卷語文試卷題型、分值及知識點分布
適用省份:海南、重慶、遼寧、貴州、吉林、甘肅、廣西、四川、黑龍江、陜西、云南、山西、青海、內蒙古、寧夏、西藏、新疆
試卷結構:現代文閱讀Ⅰ(19分)+現代文閱讀Ⅱ(18分)+文言文閱讀Ⅲ(20分)+古詩詞鑒賞Ⅳ(9分)+名篇名句默寫(6分)+語言文字運用(18分)+寫作(60分)=150分
| 題型 | 題號 | 分值參考 | 考點 | |
| 一、閱讀(72分) | 閱讀Ⅰ(19分) | 1 | 3分 | 理解和分析材料相關內容 |
| 2 | 3分 | 根據材料信息進行分析和判斷 | ||
| 3 | 3分 | 給材料擬選標題 | ||
| 4 | 4分 | 結合材料分析語言表達 | ||
| 5 | 6分 | 分析、探究文本中的某些問題,提出見解和解決措施 | ||
| 閱讀Ⅱ(18分) | 6 | 3分 | 分析鑒賞作品內容和藝術特色 | |
| 7 | 3分 | 對材料進行理解和賞析 | ||
| 8 | 6分 | 對人物形象進行分析整合 | ||
| 9 | 6分 | 對材料內容進行評點 | ||
| 閱讀Ⅲ(20分) | 10 | 3分 | 文言斷句 | |
| 11 | 3分 | 對文言詞語及相關內容的解讀 | ||
| 12 | 3分 | 歸納內容要點,概括中心意思 | ||
| 13 | 8分 | 翻譯文言語句 | ||
| 14 | 3分 | 綜合理解文言文內容、篩選信息、歸納觀點 | ||
| 閱讀Ⅳ(9分) | 15 | 3分 | 對詩歌的理解和賞析 | |
| 16 | 6分 | 鑒賞文學作品思想內容 | ||
| 名篇名句默寫(6分) | 17 | 6分 | 默寫常見的名篇名句 | |
| 二、語言文字運用(18分) | 18 | 3分 | 語言表達連貫 | |
| 19 | 3分 | 辨析詞語感情色彩 | ||
| 20 | 3分 | 正確使用詞語 | ||
| 21 | 3分 | 辨析并修改錯別字 | ||
| 22 | 6分 | 正確使用成語并了解其演變 | ||
| 三、寫作(60分) | 23 | 60分 | 按限定材料寫作 | |
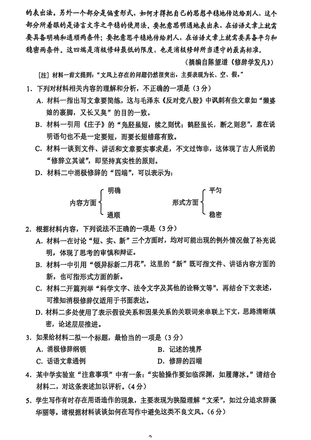
新高考全國二卷語文試卷真題及答案解析
試卷真題:










答案解析:




以上資料僅供參考,具體請以實際情況為準!
相關閱讀
-
2025安徽民辦大專有哪些學校?(20所完整名單)-安徽民辦大專院校排名一覽表民辦大專雖然在多數情況下并不是各位考生報考志愿的優先選擇,但不可否認的是,這些院校也是高等教育領域中不可或缺的重要組成部分,對于某些考生來說具 有一定...作者:kokkuri 時間:2025-09-10 -
烏魯木齊市公辦二本大學有哪些:烏魯木齊公辦二本院校名單及排名一覽表!(2025參考)在高考招生中,廣大考生對于公辦二本大學通常具有較高的報考熱情,畢竟其相對于民辦二本院校在學費、教育質量、社會認可度等方面更具優勢。這導致公辦二本院校的...作者:kokkuri 時間:2025-09-10 -
2025陜西省民辦二本院校排名-陜西最好的民辦二本大學是哪所(附院校名單)民辦教育是我國高等教育的一個重要組成部分,其能為學生提供更多的升學機會,緩解公辦院校的招生壓力,在不占用國家財政撥款的情況下為社會培養大量各類人才,補...作者:kokkuri 時間:2025-09-10 -
2025湖北新高考物理試卷真題及答案解析,附考點題型及分值分布歷年高考真題卷對于高中生來說彌足珍貴,考過的試卷雖已過時,但真題卻不會完全過時。每一道真題蘊含的知識點、命題思路、階梯邏輯等對于考生來說極具參考價值,...作者:kokkuri 時間:2025-09-10 -
2025遼寧省民辦二本院校排名-遼寧最好的民辦二本大學是哪所(附院校名單)民辦教育是我國高等教育的一個重要組成部分,其能為學生提供更多的升學機會,緩解公辦院校的招生壓力,在不占用國家財政撥款的情況下為社會培養大量各類人才 ,...作者:kokkuri 時間:2025-09-10 -
2025北京新高考英語試卷真題及答案解析,附考點題型及分值分布歷年高考真題卷對于高中生來說彌足珍貴,考過的試卷雖已過時,但真題卻不會完全過時。每一道真題蘊含的知識點、命題思路、階梯邏輯等對于考生來說極具參考價值,...作者:kokkuri 時間:2025-09-10
最新文章
- 高考分數相同位次怎么排名的?高考同分排序規則是什么?
- 新高考全國一卷的省份有哪些 全國新高考一卷使用地區
- 2023高考位次怎么查詢?高考位次查詢系統入口在哪里
- 新高考原始分和賦分是什么意思?新高考是按賦分還是原始分錄取?
- 高考位次計算方法公式是什么?高考一分一段表如何換算位次?
- 2025新高考死亡組合,新高考不建議的選科組合(附3+1+2賦分誰最吃虧)
- 天津高考新政策是3+1+2還是3+3?2023年天津高考新政策細則解讀
- 2024新高考一卷數學題型改變了嗎變化分析及備考建議,命題人是誰?
- 浙江新高考政策選科怎么選,浙江新高考七選三哪個組合好
- 新高考英語和老高考英語有什么區別,新高考英語題型及分值介紹
推薦閱讀
- 大學有針灸專業嗎?想學針灸應該報考什么專業?哪個學校好?
- 地方優師專項計劃和公費師范生的區別-優師和公費師范哪個好?
- 2025安徽民辦大專有哪些學校?(20所完整名單)-安徽民辦大專院校排名一覽表
- 烏魯木齊市公辦二本大學有哪些:烏魯木齊公辦二本院校名單及排名一覽表!(2025參考)
- 2025陜西省民辦二本院校排名-陜西最好的民辦二本大學是哪所(附院校名單)
- 2025湖北新高考物理試卷真題及答案解析,附考點題型及分值分布
- 2025遼寧省民辦二本院校排名-遼寧最好的民辦二本大學是哪所(附院校名單)
- 2025北京新高考英語試卷真題及答案解析,附考點題型及分值分布
- 什么是錄取線差有什么作用?錄取線差大好還是小好?
- 2025香港中文大學錄取條件,學費一年大概多少錢?怎么報考?