2025安徽新高考化學試卷真題及答案解析,附考點題型及分值分布
時間:2025-09-17 08:11:40
來源:精英考試網
作者:kokkuri
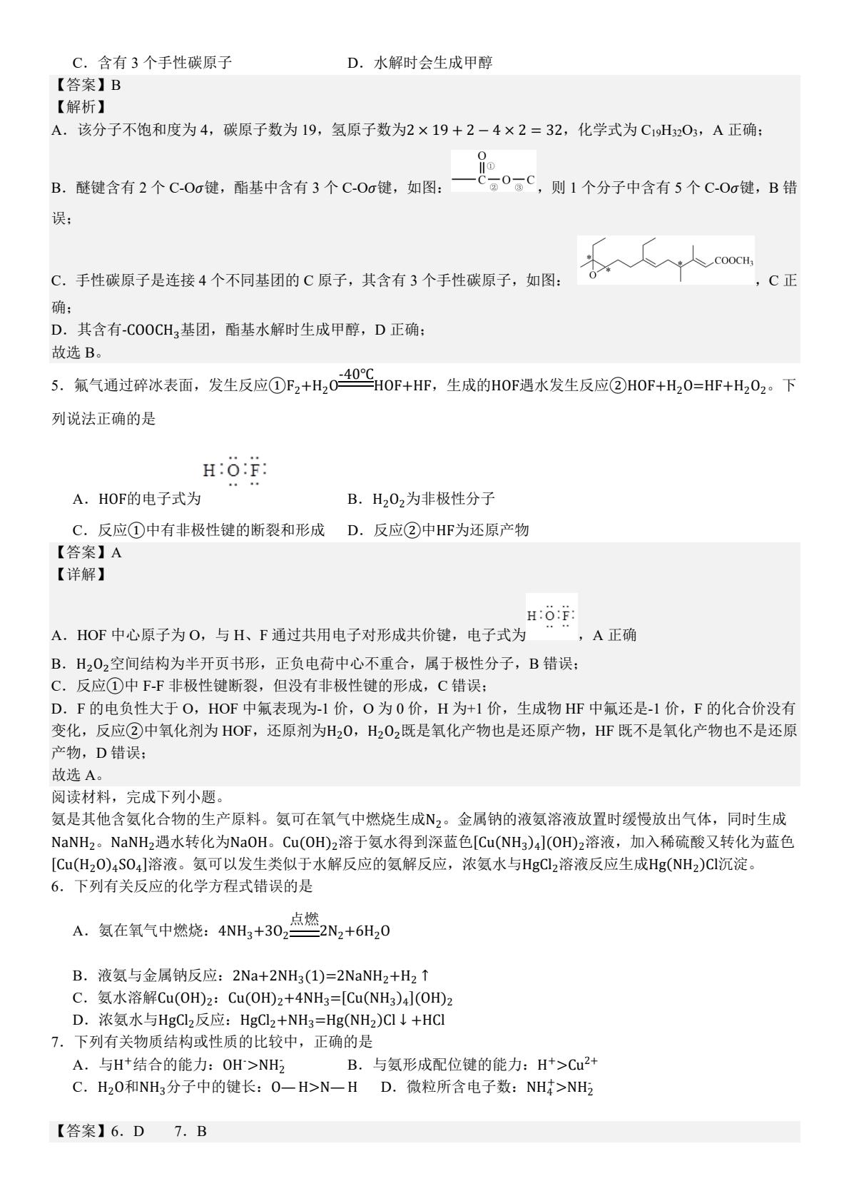
今年安徽新高考化學科目的真題和答案已然公布,目前雖然已過了查分階段,考生無需根據答案對該科目進行估分。但對于尚處于高一、高二階段的考生而言,今年的各科試卷真題是極有價值的,考生可以依據高考真題把握歷年出題者的命題規律,趁機熟悉考試題型和試卷考察的知識重點,檢驗自身答題水準,從中進行查漏補缺。本文小編為大家整理了2025年安徽高考化學科目的真題、答案、題型分值及知識點分布,快來了解一下吧!

2025安徽新高考化學試卷真題及答案解析
安徽省高考化學科目于6月9日上午8:30 - 9:45舉行考試,考試時長75分鐘,試卷滿分為100分;安徽省屬于新高考“3+1+2”省份,化學科目屬于再選科目,需要將卷面分進行賦分轉換,最終以等級分形式計入考生總成績。
試卷結構:單選題(14題,共42分)+非選擇題(4題,共58分)=100分
| 題型 | 分值 | 題號 | 考點 |
| 單選題 | 本題共14小題,每小題3分,共42分 | 1 | 生石灰、硫酸鋁、碳酸氫銨、苯甲酸的性質和用途 |
| 2 | 14C斷代法、X射線衍射法、原子光譜、紅外光譜的應用 | ||
| 3 | 糖類的水解、次氯酸鈉的性質、氮元素的作用、肥皂去污原理 | ||
| 4 | 分子式、化學鍵類型和數量判斷、手性碳原子、酯的水解 | ||
| 5 | 電子式書寫、非極性分子判斷、極性鍵、還原產物判斷 | ||
| 6 | 氨在氧氣中燃燒、液氨與活潑金屬反應、配位化合物形成、沉淀反應和配位反應 | ||
| 7 | 堿性強弱、配位能力、鍵長比較、電子數 | ||
| 8 | 離子共存判斷 | ||
| 9 | 元素電負性、雜化軌道理論、未成對電子數、電離能變化規律 | ||
| 10 | 電鍍基本原理和操作方法、粗鹽提純、化學平衡、羥基的檢驗 | ||
| 11 | 化學平衡常數、平均反應速率、催化劑對反應速率影響、溫度對化學平衡的影響 | ||
| 12 | 晶體類型、狀態變化對分子間作用的影響、阿伏加德羅常數應用和化學鍵的計算、晶體密度 | ||
| 13 | 電池工作原理、電池方程式的書寫、離子遷移方向、電子轉移與溶液離子移動 | ||
| 14 | 溶度積常數計算、溶液中離子濃度比較、弱酸的電離平衡、電荷守恒和物料守恒 | ||
| 非選擇題 | 本題共4小題,共58分(第15題、16題分值各14分,第17、18題分值各15分) | 15 | 價電子排布式、離子方程式、溶度積常數計算、化學反應速率實驗數據分析、超分子、分離提純 |
| 16 | 溶液配置、化學反應速率、滴定分析、質量分數計算、實驗操作 | ||
| 17 | 化學反應歷程分析、化學平衡移動、勒夏特列原理、化學平衡常數和平衡轉化率 | ||
| 18 | 官能團、反應類型、方程式的書寫、同分異構體、縮聚反應產物分析、鹵素原子性質差異、合成路線設計 |
2025安徽高考化學試卷真題及答案解析
試卷真題:







答案解析:













以上資料僅供參考,具體請以實際情況為準!
相關閱讀
-
沈陽公辦本科大學有哪些2025完整名單排名-沈陽最好的公辦本科大學推薦在志愿填報時廣大學子普遍想要報考公辦大學,畢竟相比民辦大學,公辦大學的優勢還是比較多的,如學費合理、教學資源豐富、學習氛圍濃厚、就業競爭力強等等,很多...作者:山海 時間:2025-09-16 -
深圳公辦本科大學有哪些2025完整名單排名-深圳最好的公辦本科大學推薦在志愿填報時廣大學子普遍想要報考公辦大學,畢竟相比民辦大學,公辦大學的優勢還是比較多的,如學費合理、教學資源豐富、學習氛圍濃厚、就業競爭力強等等,很多...作者:山海 時間:2025-09-16 -
廣州公辦本科大學有哪些2025完整名單排名-廣州最好的公辦本科大學推薦在志愿填報時廣大學子普遍想要報考公辦大學,畢竟相比民辦大學,公辦大學的優勢還是比較多的,如學費合理、教學資源豐富、學習氛圍濃厚、就業競爭力強等等,很多...作者:山海 時間:2025-09-16 -
南京公辦本科大學有哪些2025完整名單排名-南京最好的公辦本科大學推薦在志愿填報時廣大學子普遍想要報考公辦大學,畢竟相比民辦大學,公辦大學的優勢還是比較多的,如學費合理、教學資源豐富、學習氛圍濃厚、就業競爭力強等等,很多...作者:山海 時間:2025-09-16 -
2025四川民辦大專有哪些學校?(38所完整名單)-四川民辦大專院校排名一覽表民辦大專雖然在多數情況下并不是各位考生報考志愿的優先選擇,但不可否認的是,這些院校也是高等教育領域中不可或缺的重要組成部分,對于某些考生來說具有一定的...作者:kokkuri 時間:2025-09-16 -
2025吉林民辦大專有哪些學校?(9所完整名單)-吉林民辦大專院校排名一覽表民辦大專雖然在多數情況下并不是各位考生報考志愿的優先選擇,但不可否認的是,這些院校也是高等教育領域中不可或缺的重要組成部分,對于某些考生來說具有一定的...作者:kokkuri 時間:2025-09-16
最新文章
- 高考分數相同位次怎么排名的?高考同分排序規則是什么?
- 新高考全國一卷的省份有哪些 全國新高考一卷使用地區
- 2023高考位次怎么查詢?高考位次查詢系統入口在哪里
- 新高考原始分和賦分是什么意思?新高考是按賦分還是原始分錄取?
- 高考位次計算方法公式是什么?高考一分一段表如何換算位次?
- 2025新高考死亡組合,新高考不建議的選科組合(附3+1+2賦分誰最吃虧)
- 天津高考新政策是3+1+2還是3+3?2023年天津高考新政策細則解讀
- 2024新高考一卷數學題型改變了嗎變化分析及備考建議,命題人是誰?
- 浙江新高考政策選科怎么選,浙江新高考七選三哪個組合好
- 新高考英語和老高考英語有什么區別,新高考英語題型及分值介紹
推薦閱讀
- 公費師范生需要提前報名嗎?公費師范生什么時候報考需要什么條件?含報考流程!
- 什么樣的學生可以考公費師范?哪些學生不適合公費師范?
- 省排名多少可以上985?全省一萬名可以上985嗎?
- 沈陽公辦本科大學有哪些2025完整名單排名-沈陽最好的公辦本科大學推薦
- 深圳公辦本科大學有哪些2025完整名單排名-深圳最好的公辦本科大學推薦
- 廣州公辦本科大學有哪些2025完整名單排名-廣州最好的公辦本科大學推薦
- 南京公辦本科大學有哪些2025完整名單排名-南京最好的公辦本科大學推薦
- 張雪峰最建議的文科專業:張雪峰談文科最聰明專業!
- 高考報名號怎么查?高考報名號是考生號嗎?附高考報名號查詢系統
- 2025四川民辦大專有哪些學校?(38所完整名單)-四川民辦大專院校排名一覽表