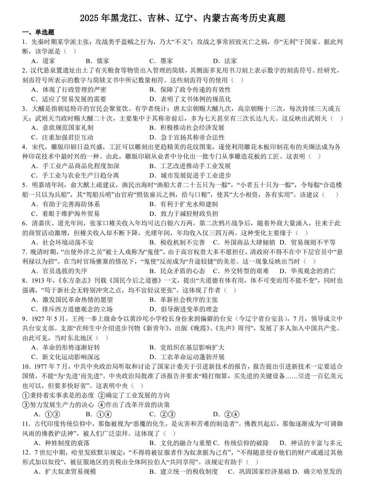
2025黑龍江、吉林、遼寧、內蒙古新高考歷史真題及答案解析(新高考二卷),附考點題型及分值分布
時間:2025-07-29 10:03:08
來源:精英考試網
作者:kokkuri
今年東北四省(黑吉遼蒙)新高考歷史科目的真題和答案已然公布,對于尚處于高一、高二階段的考生而言,這些各科試卷真題是極有價值的,考生可以依據高考真題把握歷年出題者的命題規律,趁機熟悉考試題型和試卷考察的知識重點,檢驗自身答題水準,從中進行查漏補缺。本文小編為大家整理了2025年東北四省高考歷史科目的真題、答案、題型分值及知識點分布,快來了解一下吧!

2025黑龍江、吉林、遼寧、內蒙古新高考歷史試卷真題及答案解析
黑龍江、吉林、遼寧、內蒙古的高考歷史科目均于6月8日上午09:00 - 10:15舉行考試,考試時長75分鐘,試卷滿分為100分;東北四省(黑吉遼蒙)均屬于新高考“3+1+2”省份,歷史科目屬于首選科目,無需進行賦分轉換,可直接以卷面分計入考生總成績。
2025年東北四省高考選考科目試卷由吉林省主導命題,其中歷史卷的主要題型為單選題和非選擇題,每年高考歷史卷各小題考察的知識點會有所調整,以下僅展示2025年高考歷史科目東北卷的題型、分值及考點分布情況,可供參考。
試卷結構:單選題(16題,共48分)+非選擇題(4題,共52分)=100分
| 題型 | 分值 | 題號 | 考點 |
| 單選題 | 本題共16小題,每小題3分,共48分 | 1 | 先秦諸子百家墨家的思想主張 |
| 2 | 漢代地方行政管理 | ||
| 3 | 唐朝前期的政治 | ||
| 4 | 宋代經濟發展和技術創新 | ||
| 5 | 明中期的社會政治和經濟 | ||
| 6 | 晚清中國經濟主權被破壞 | ||
| 7 | 晚清時期外交轉型 | ||
| 8 | 北洋政府時期的社會變革 | ||
| 9 | 國民革命時期中共力量的發展 | ||
| 10 | 改革前思想路線轉變與技術引進 | ||
| 11 | 古代印度的文化交流與融合 | ||
| 12 | 阿拉伯帝國統治政策 | ||
| 13 | 沙皇俄國農奴制的強化 | ||
| 14 | 第二次工業革命的深入發展 | ||
| 15 | 冷戰時期北約內部軍費等矛盾 | ||
| 16 | 國際組織的作用與合作發展路徑 | ||
| 非選擇題 | 本題共4小題,共52分(第17題分值15分,第18題分值13分,第19、20題分值各12分) | 17 | 景泰藍工藝的傳承、創新與時代價值 |
| 18 | 毛澤東思想的理論發展 | ||
| 19 | 西方史學研究(法國大革命研究的學術視角演變) | ||
| 20 | 清代政治制度與社會治理(奏折反映的清代官僚履職、政務內容) |
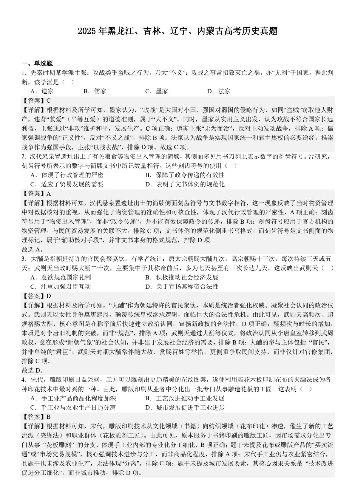
2025黑龍江、吉林、遼寧、內蒙古高考歷史試卷真題及答案解析
試卷真題:




答案解析:








以上資料僅供參考,具體請以實際情況為準!
相關閱讀
-
讀大學一年的學費大概多少錢?大學學費2025價格表!目前全國各省高考錄取工作正在有序進行中,也有部分考生錄取結果已經出來了現已是一名準大學了,很多準大學生在憧憬校園生活的同時對于學費情況也很關心,公辦本...作者:山海 時間:2025-07-28 -
2025廣東公辦大專有哪些學校-廣東公辦專科學校名單排名一覽表公辦專科院校有哪些是大家所關注的問題,畢竟公辦與民辦之間的區別還是比較大的,尤其在學費方面,有著較大的差距,另外像辦學水平以及社會認可度方面也是有所差...作者:山海 時間:2025-07-28 -
2025海南公辦大專有哪些學校-海南公辦專科學校名單排名一覽表公辦專科院校有哪些是大家所關注的問題,畢竟公辦與民辦之間的區別還是比較大的,尤其在學費方面,有著較大的差距,另外像辦學水平以及社會認可度方面也是有所差...作者:山海 時間:2025-07-28 -
2025吉林師范類大學有哪些-吉林師范類大學名單排名一覽表師范類大學一直以來都是高考志愿填報時的熱門報考方向,這主要是因為很多學生都有著將來成為一名教師的打算,畢竟教師這個職業還是很吃香的,有著社會認可度高,...作者:山海 時間:2025-07-28 -
2025中國航空大學排行榜:盤點全國最好的10所航空大學航空航天大學大多屬于理工類強校,且開設專業和學科門類多和民航、航空、航天等相關,主要培養航空航天工程技術人才、復合型創新人才等,對于國防、工科等專業/...作者:kokkuri 時間:2025-07-28 -
專科提前批能報幾個學校?專科提前批和專科批的區別(2025參考)各省安排在專科提前批中進行招生的大多是定向軍士培養院校、師范類、醫學類、航海類、公安司法類等特殊院校和專業,報考生基本無需單獨進行報名,直接參與志愿填...作者:kokkuri 時間:2025-07-28
最新文章
- 高考分數相同位次怎么排名的?高考同分排序規則是什么?
- 新高考全國一卷的省份有哪些 全國新高考一卷使用地區
- 2023高考位次怎么查詢?高考位次查詢系統入口在哪里
- 新高考原始分和賦分是什么意思?新高考是按賦分還是原始分錄取?
- 高考位次計算方法公式是什么?高考一分一段表如何換算位次?
- 天津高考新政策是3+1+2還是3+3?2023年天津高考新政策細則解讀
- 2024新高考一卷數學題型改變了嗎變化分析及備考建議,命題人是誰?
- 2025新高考死亡組合,新高考不建議的選科組合(附3+1+2賦分誰最吃虧)
- 浙江新高考政策選科怎么選,浙江新高考七選三哪個組合好
- 新高考英語和老高考英語有什么區別,新高考英語題型及分值介紹