2025陜西、山西、寧夏、青海新高考政治真題及答案解析(新高考二卷),附考點題型及分值分布
時間:2025-07-30 16:05:38
來源:精英考試網
作者:kokkuri
今年西北四省(陜晉寧青)新高考政治科目的真題和答案已然公布,對于尚處于高一、高二階段的考生而言,這些各科試卷真題是極有價值的,考生可以依據高考真題把握歷年出題者的命題規律,趁機熟悉考試題型和試卷考察的知識重點,檢驗自身答題水準,從中進行查漏補缺。本文小編為大家整理了2025年西北四省高考政治科目的真題、答案、題型分值及知識點分布,快來了解一下吧!

2025陜西、山西、寧夏、青海新高考政治試卷真題及答案解析
陜西、山西、寧夏、青海的高考政治科目均于6月9日下午14:30 - 15:45舉行考試,考試時長75分鐘,試卷滿分為100分;西北四省(陜晉寧青)均屬于新高考“3+1+2”省份,政治科目屬于再選科目,需要將卷面分進行賦分轉換,最終以等級分形式計入考生總成績。
2025年西北四省高考選考科目的試卷由陜西省主導命題,其中政治卷的主要題型為單選題和非選擇題,每年高考政治卷各小題考察的知識點會有所調整,以下僅展示2025年高考政治科目西北卷的題型、分值及考點分布情況,可供參考。
試卷結構:單選題(16題,共48分)+非選擇題(4題,共52分)=100分
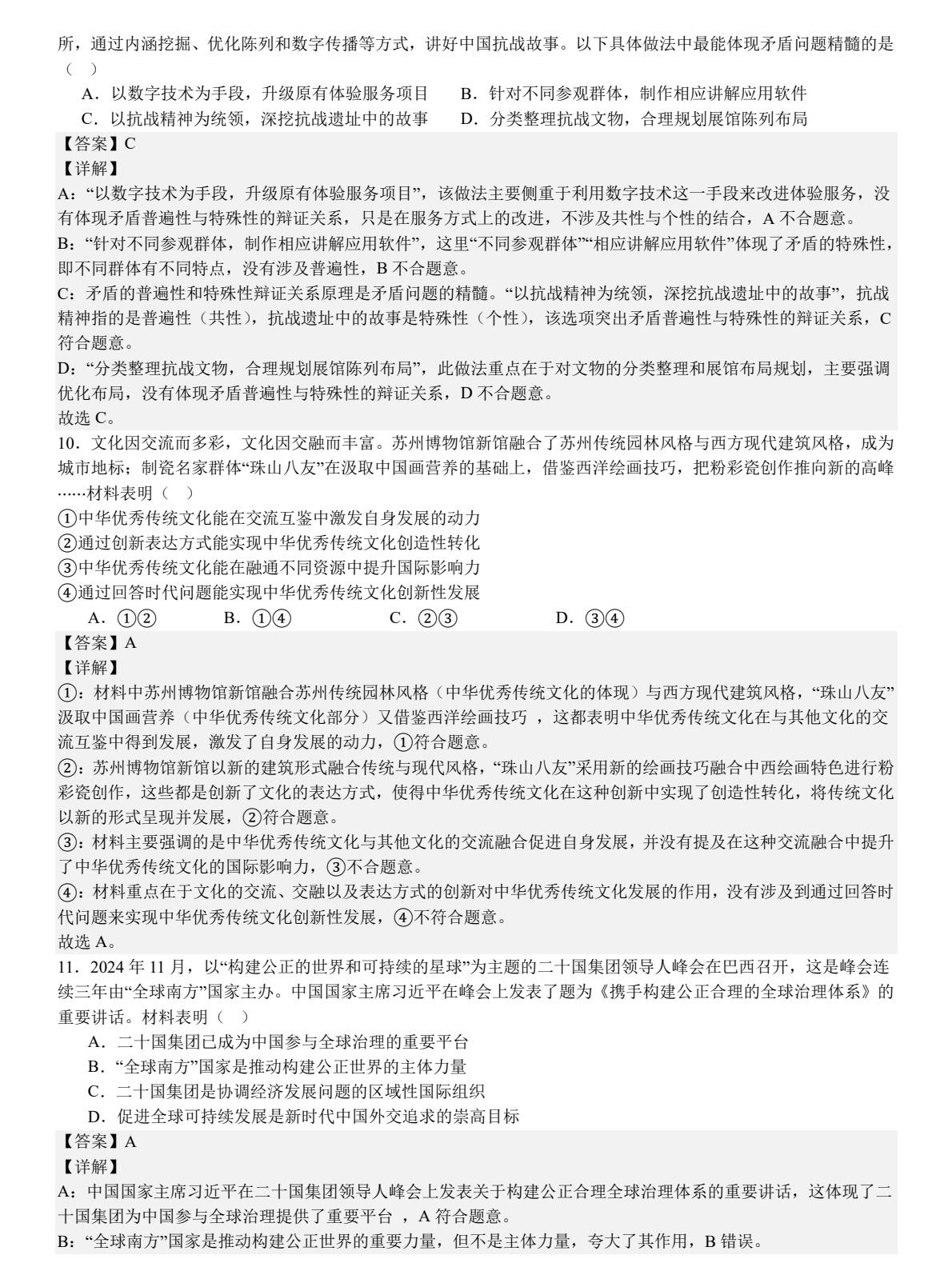
| 題型 | 分值 | 題號 | 考點 |
| 單選題 | 本題共16小題,每小題3分,共48分 | 1 | 中國特色社會主義開創與發展的歷史必然性 |
| 2 | 國家金融政策對民營經濟發展的意義 | ||
| 3 | 不同行業間的就業差異問題提供解決的措施 | ||
| 4 | 黨的作風建設的目的和意義 | ||
| 5 | 黨領導下的民族團結的意義 | ||
| 6 | 出臺規定體現的道理(依法行政) | ||
| 7 | 機器人參加體育競技體現的認識論原理 | ||
| 8 | 理想信念、愛國主義等正確價值觀形成的來源和過程 | ||
| 9 | 矛盾的普遍性和特殊性辯證關系 | ||
| 10 | 文化交流與文化發展 | ||
| 11 | 我國外交政策的基本目標;二十國集團 | ||
| 12 | 提高開放型經濟水平;構建新發展格局;經濟全球化的影響 | ||
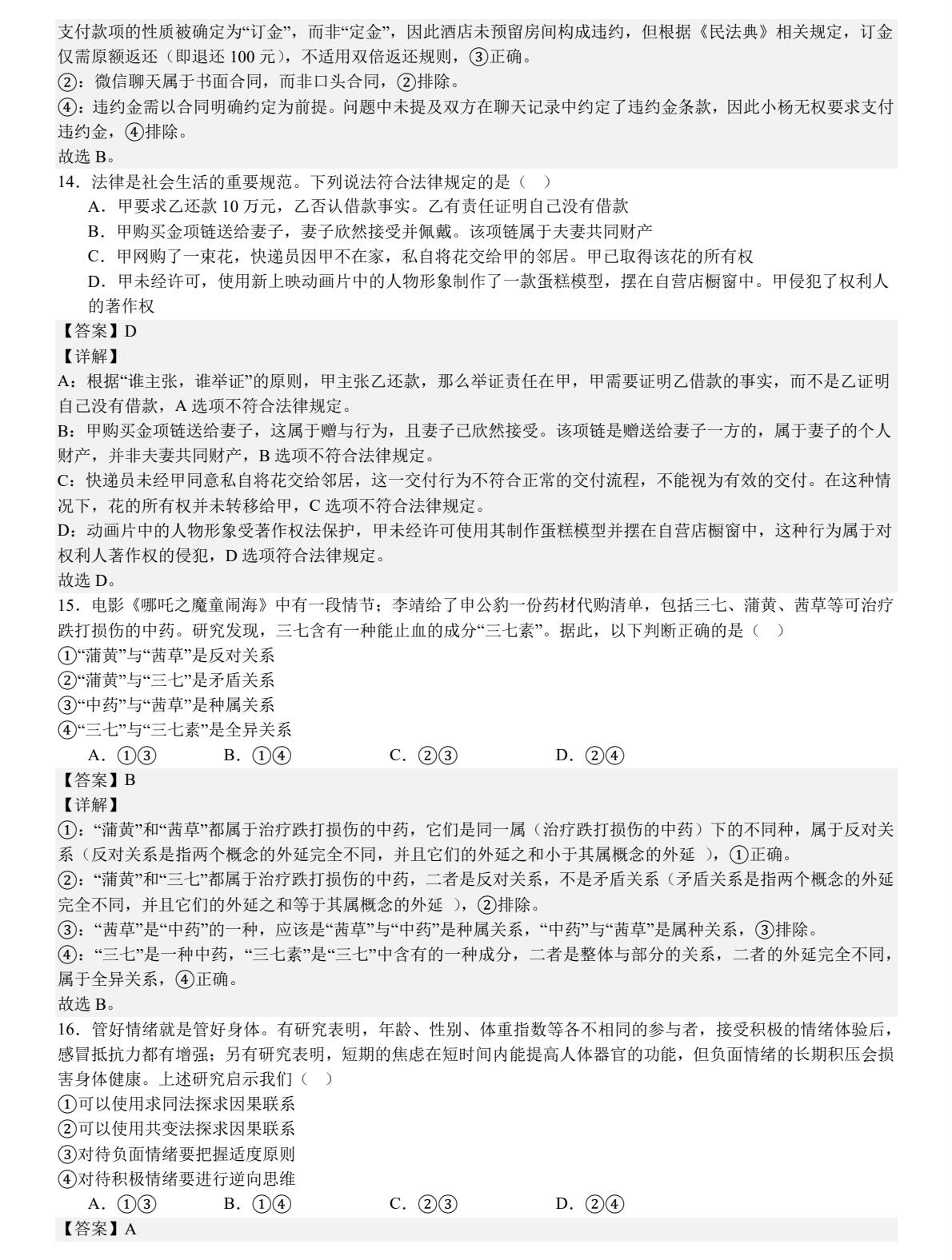
| 13 | 要約與承諾;定金及定金法則;違約與違約責任;書面合同和口頭合同 | ||
| 14 | 借款舉證、夫妻財產、動產所有權、著作權 | ||
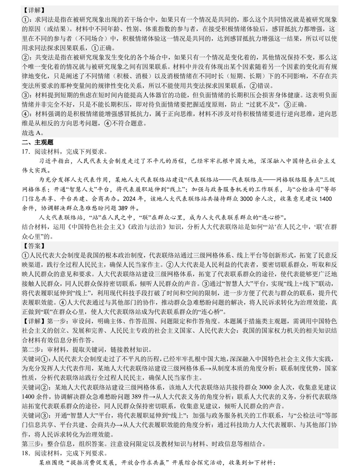
| 15 | 不相容關系的種類;相容關系的種類 | ||
| 16 | 提高不完全歸納推理結論的可靠程度的方法;適度原則及其要求;發揮思維正逆互補的作用;逆向思維含義及其依據 | ||
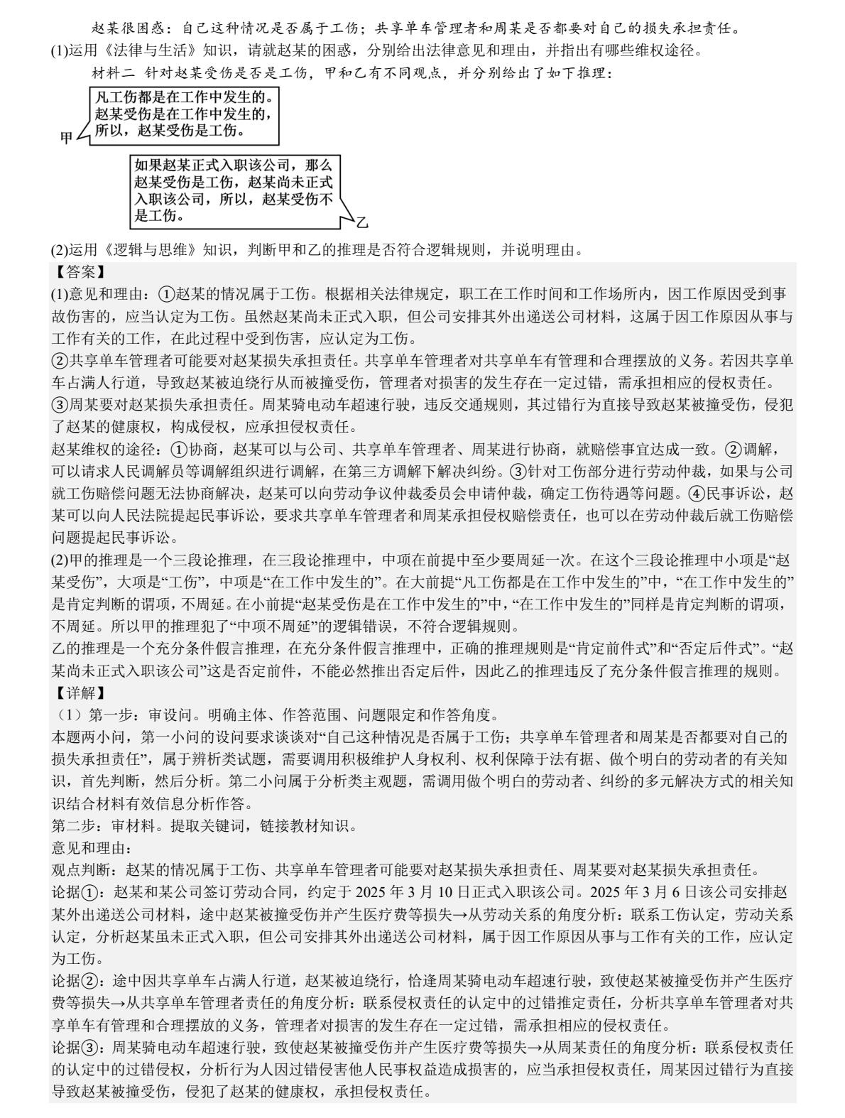
| 非選擇題 | 本題共4小題,共52分(第17題分值9分,第18題分值18分,第19題分值8分,第20題分值17分) | 17 | 人大代表的義務;人大代表應如何履職;中國特色社會主義道路、理論、制度、文化;全過程人民民主的特點 |
| 18 | 宏觀調控的手段;多邊貿易體制;實現收入分配公平的舉措;如何推動構建人類命運共同體 | ||
| 19 | 社會存在與社會意識辯證關系原理;價值判斷和價值選擇具有社會歷史性;人民群眾是歷史的創造者原理及其方法論;價值觀的導向作用 | ||
| 20 | 侵權責任的構成要件;充分條件假言推理;多元化糾紛解決途徑;三段論正確推理的一般規則 |
2025陜西、山西、寧夏、青海高考政治試卷真題及答案解析
試卷真題:

答案解析:











以上資料僅供參考,具體請以實際情況為準!
相關閱讀
-
2025江西省一本大學有哪幾所大學:江西一本大學名單及排名一覽表!一本大學往往是一個地區辦學層次最高、實力最為頂尖的存在,它們通常在教學質量、科研水平、學科建設、師資力量、教育資源等方面優先于其他院校,是眾多考生志愿...作者:kokkuri 時間:2025-07-30 -
政史地最牛三個專業-史地政可選專業一覽表(2025參考)選科決定著考生將來志愿填報可以報考的專業范圍,這也對于未來的職業發展也有影響,很多學生非常關心政史地這個純文科選科組合可以報考哪些專業,其中哪幾個專業...作者:山海 時間:2025-07-29 -
2025四川公辦大專有哪些學校-四川公辦專科學校名單排名一覽表公辦專科院校有哪些是大家所關注的問題,畢竟公辦與民辦之間的區別還是比較大的,尤其在學費方面,有著較大的差距,另外像辦學水平以及社會認可度方面也是有所差...作者:山海 時間:2025-07-29 -
2025貴州公辦大專有哪些學校-貴州公辦專科學校名單排名一覽表公辦專科院校有哪些是大家所關注的問題,畢竟公辦與民辦之間的區別還是比較大的,尤其在學費方面,有著較大的差距,另外像辦學水平以及社會認可度方面也是有所差...作者:山海 時間:2025-07-29 -
2025黑龍江師范類大學有哪些-黑龍江師范類大學名單排名一覽表師范類大學一直以來都是高考志愿填報時的熱門報考方向,這主要是因為很多學生都有著將來成為一名教師的打算,畢竟教師這個職業還是很吃香的,有著社會認可度高,...作者:山海 時間:2025-07-29 -
2025福建師范類大學有哪些-福建師范類大學名單排名一覽表師范類大學一直以來都是高考志愿填報時的熱門報考方向,這主要是因為很多學生都有著將來成為一名教師的打算,畢竟教師這個職業還是很吃香的,有著社會認可度高,...作者:山海 時間:2025-07-29
最新文章
- 高考分數相同位次怎么排名的?高考同分排序規則是什么?
- 新高考全國一卷的省份有哪些 全國新高考一卷使用地區
- 2023高考位次怎么查詢?高考位次查詢系統入口在哪里
- 新高考原始分和賦分是什么意思?新高考是按賦分還是原始分錄取?
- 高考位次計算方法公式是什么?高考一分一段表如何換算位次?
- 天津高考新政策是3+1+2還是3+3?2023年天津高考新政策細則解讀
- 2024新高考一卷數學題型改變了嗎變化分析及備考建議,命題人是誰?
- 2025新高考死亡組合,新高考不建議的選科組合(附3+1+2賦分誰最吃虧)
- 浙江新高考政策選科怎么選,浙江新高考七選三哪個組合好
- 新高考英語和老高考英語有什么區別,新高考英語題型及分值介紹
推薦閱讀
- 2025江西省一本大學有哪幾所大學:江西一本大學名單及排名一覽表!
- 2025陜西、山西、寧夏、青海新高考政治真題及答案解析(新高考二卷),附考點題型及分值分布
- 專本貫通含金量高不高?為什么不建議讀專本貫通學校?
- 新聞學是天坑專業嗎?新聞學就業真很難嗎?新聞學就業真實現狀!
- 政史地最牛三個專業-史地政可選專業一覽表(2025參考)
- 不服從調劑會被第二志愿錄取嗎?報考志愿如果不服從調劑會怎樣?
- 2025四川公辦大專有哪些學校-四川公辦專科學校名單排名一覽表
- 2025貴州公辦大專有哪些學校-貴州公辦專科學校名單排名一覽表
- 2025黑龍江師范類大學有哪些-黑龍江師范類大學名單排名一覽表
- 2025福建師范類大學有哪些-福建師范類大學名單排名一覽表