2025江蘇新高考歷史試卷真題及答案解析,附考點題型及分值分布
時間:2025-08-14 16:43:02
來源:精英考試網
作者:kokkuri
歷年高考真題卷對于高中生來說彌足珍貴,考過的試卷雖已過時,但真題卻不會完全過時。每一道真題蘊含的知識點、命題思路、階梯邏輯等對于考生來說極具參考價值,綜合多年的高考真題,考生可以從中發現命題規律和考試大綱,把握考試重點,有利于進行接下來的復習和備考。目前江蘇省2025年高考歷史真題已然公布,感興趣的同學趕快來獲取吧!

2025江蘇新高考歷史試卷真題及答案解析
江蘇省屬于新高考“3+1+2”省份,高考歷史科目一般于6月8日上午09:00 - 10:15舉行考試,考試時長75分鐘,試卷滿分為100分。另外,根據該省高考賦分制度來看,歷史屬于首選科目,無需進行賦分轉換,可直接以卷面分計入考生總成績。
由江蘇省2025年高考招生規定可知,該省歷史卷由本省教育考試院自主命題。據分析,江蘇歷史卷主要題型為單選題和非選擇題,每年試卷各小題考察的知識點會有所調整,以下僅展示2025年江蘇高考歷史卷的題型、分值及考點分布情況,可供參考。
試卷結構:單選題(15題,共45分)+非選擇題(4題,共55分)=100分
| 題型 | 題號 | 考點 | 分值 |
| 單選題(本題共15小題,每小題3分,共45分) | 1 | 新石器時代晚期的原始文化傳播交流 | 3 |
| 2 | 秦漢時期的科技成就(秦簡與《九章算術》互證) | 3 | |
| 3 | 漢畫像磚與漢代經濟 | 3 | |
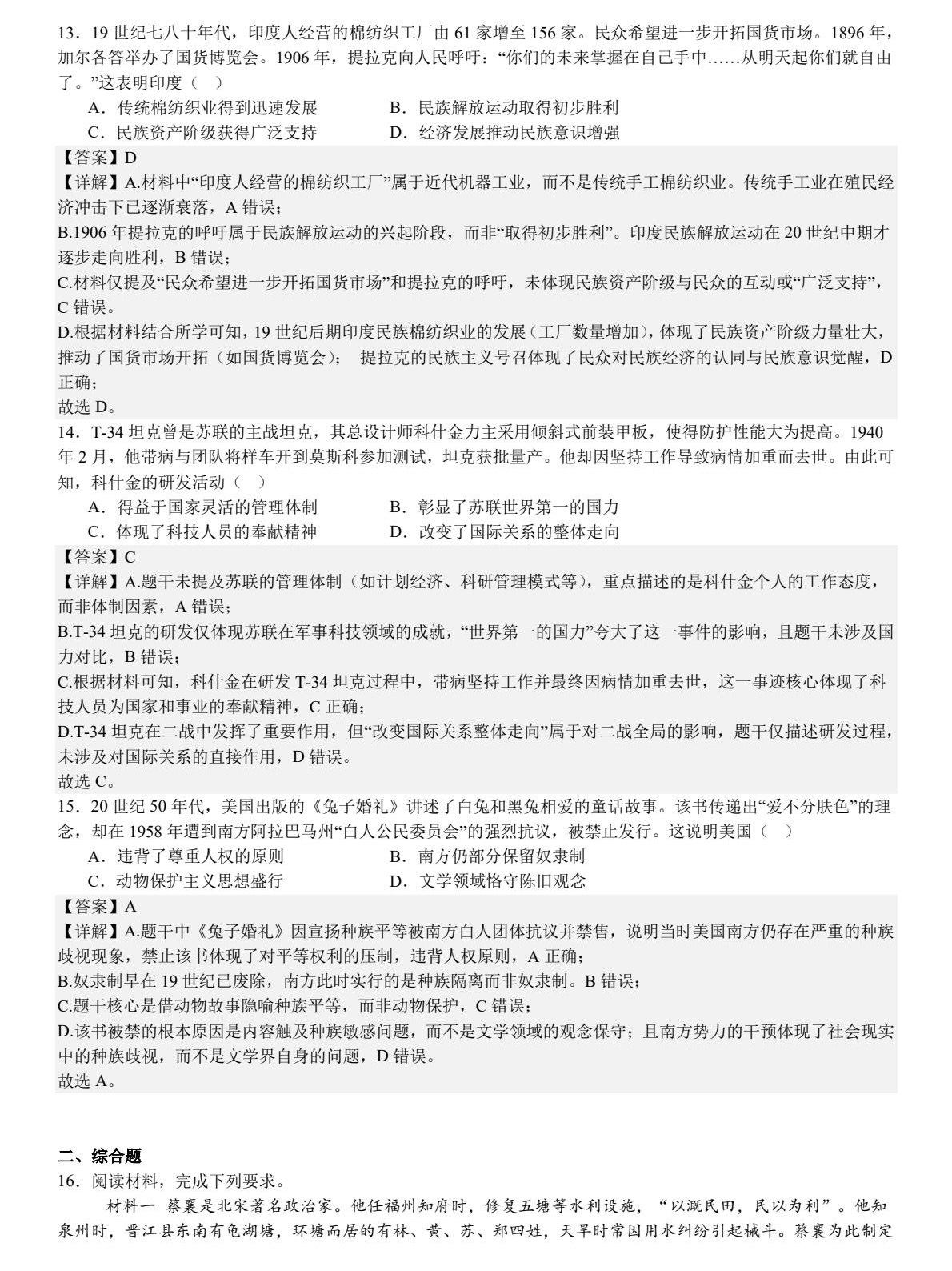
| 4 | 晉-唐時期的中醫藥學價值追求 | 3 | |
| 5 | 明代商品經濟發展 | 3 | |
| 6 | 清末教育變革(體育推廣與思想解放) | 3 | |
| 7 | 近代中國農業資本主義經營方式擴展 | 3 | |
| 8 | 抗戰時期意識形態宣傳 | 3 | |
| 9 | 改革開放初期,中國對外開放態度 | 3 | |
| 10 | 近代中埃古文字研究與文明交流 | 3 | |
| 11 | 中世紀西歐農奴生活變化原因 | 3 | |
| 12 | 啟蒙運動的思想傳播 | 3 | |
| 13 | 19世紀后期-20世紀初,印度經濟發展與民族意識 | 3 | |
| 14 | 蘇聯T-34坦克研發(科技與奉獻精神) | 3 | |
| 15 | 美國民權運動(種族歧視) | 3 | |
| 非選擇題(本題共4小題,共55分) | 16 | 北宋-現代,治水舉措與經驗(水利建設與管理) | 16 |
| 17 | 古代中國,“九州”認知演變(歷史地理與國家觀念) | 14 | |
| 18 | 抗戰時期,“下江人”移民重慶(人口遷移與社會影響) | 12 | |
| 19 | 20世紀法國,柯布西耶建筑革命(建筑思想與變革) | 13 | |
| 考點分析來源于網絡 | |||
2025江蘇高考歷史試卷真題及答案解析
試卷真題:

答案解析:









以上資料僅供參考,具體請以實際情況為準!
相關閱讀
-
2025合肥市一本大學有哪幾所大學:合肥一本大學名單及排名一覽表!一本大學一直以來在 大眾心目中都是我國高等院校中各類學科領域的標桿,不論是師資力量、教育質量,還是科研實力、學科建設等方面,一本大學往往是相對占優的。...作者:kokkuri 時間:2025-08-14 -
2025江蘇新高考化學試卷真題及答案解析,附考點題型及分值分布歷年高考真題卷對于高中生來說彌足珍貴,考過的試卷雖已過時,但真題卻不會完全過時。每一道真題蘊含的知識點、命題思路、階梯邏輯等對于考生來說極具參考價值,...作者:kokkuri 時間:2025-08-14 -
物生地組合是最沒用的嗎?物生地為什么叫死亡組合?優缺點分析!新高考的推進下,目前絕大多數省份已經不再劃分一本二本也不再劃分文理科,而是通過選科的方式來確定高考選考科目,高考選考模式的設立保障了考生的選科自主權,...作者:山海 時間:2025-08-13 -
2025中國民族類大學排名榜-中國最好的民族類大學推薦!我國大學類型還是很豐富的,為廣大學子們提供了廣泛的選擇,就像部分學生想要學醫那么就可以報考醫科大學,還有部分學生對于財經金融感興趣那么也就可以報考財經...作者:山海 時間:2025-08-13 -
遼寧醫藥類大學有哪些2025完整名單排名-遼寧最好的醫藥類大學推薦隨著人口老齡化以及慢性疾病的增長,醫療領域對于醫學人才的需求也在持續增長,這也意味著醫學類人才在就業市場上是非常吃香的,就業前景很不錯,加上很多學生從...作者:山海 時間:2025-08-13 -
山西醫藥類大學有哪些2025完整名單排名-山西最好的醫藥類大學推薦隨著人口老齡化以及慢性疾病的增長,醫療領域對于醫學人才的需求也在持續增長,這也意味著醫學類人才在就業市場上是非常吃香的,就業前景很不錯,加上很多學生從...作者:山海 時間:2025-08-13
最新文章
- 高考分數相同位次怎么排名的?高考同分排序規則是什么?
- 新高考全國一卷的省份有哪些 全國新高考一卷使用地區
- 2023高考位次怎么查詢?高考位次查詢系統入口在哪里
- 新高考原始分和賦分是什么意思?新高考是按賦分還是原始分錄取?
- 高考位次計算方法公式是什么?高考一分一段表如何換算位次?
- 天津高考新政策是3+1+2還是3+3?2023年天津高考新政策細則解讀
- 2024新高考一卷數學題型改變了嗎變化分析及備考建議,命題人是誰?
- 2025新高考死亡組合,新高考不建議的選科組合(附3+1+2賦分誰最吃虧)
- 浙江新高考政策選科怎么選,浙江新高考七選三哪個組合好
- 新高考英語和老高考英語有什么區別,新高考英語題型及分值介紹
推薦閱讀
- 2025合肥市一本大學有哪幾所大學:合肥一本大學名單及排名一覽表!
- 2025江蘇新高考歷史試卷真題及答案解析,附考點題型及分值分布
- 2025江蘇新高考化學試卷真題及答案解析,附考點題型及分值分布
- 高校專項計劃的好處和壞處有哪些?高校專項計劃值得報嗎?
- 物生地組合是最沒用的嗎?物生地為什么叫死亡組合?優缺點分析!
- 2025中國民族類大學排名榜-中國最好的民族類大學推薦!
- 遼寧醫藥類大學有哪些2025完整名單排名-遼寧最好的醫藥類大學推薦
- 山西醫藥類大學有哪些2025完整名單排名-山西最好的醫藥類大學推薦
- 河北醫藥類大學有哪些2025完整名單排名-河北最好的醫藥類大學推薦
- 安徽醫藥類大學有哪些2025完整名單排名-安徽最好的醫藥類大學推薦