2025北京新高考歷史試卷真題及答案解析,附考點題型及分值分布
時間:2025-09-03 16:24:41
來源:精英考試網
作者:kokkuri
歷年高考真題卷對于高中生來說彌足珍貴,考過的試卷雖已過時,但真題卻不會完全過時。每一道真題蘊含的知識點、命題思路、階梯邏輯等對于考生來說極具參考價值,綜合多年的高考真題,考生可以從中發現命題規律和考試大綱,把握考試重點,有利于進行接下來的復習和備考。目前北京市2025年高考歷史真題已然公布,感興趣的同學趕快來獲取吧!

2025北京新高考歷史試卷真題及答案解析
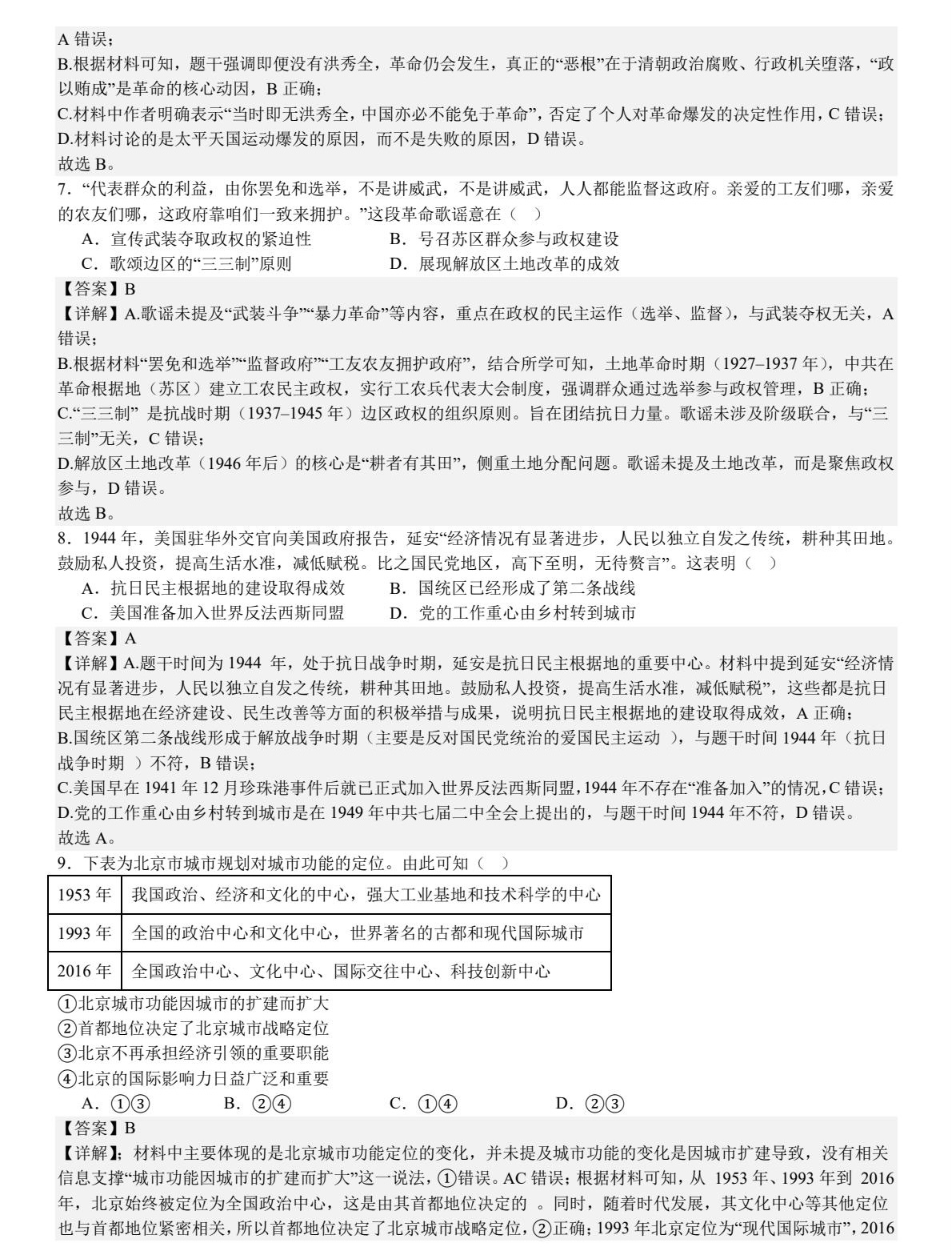
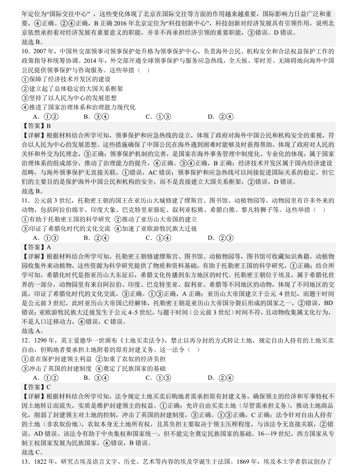
北京市屬于新高考“3+3”省份,高考歷史科目一般于6月10日上午08:00 - 9:30舉行考試,考試時長90分鐘,試卷滿分為100分。另外,根據該市高考賦分制度來看,歷史屬于選考科目,需要將卷面分進行賦分轉換,最終以等級分形式計入考生總成績。
由北京市2025年高考招生規定可知,該市歷史卷由本市教育考試院自主命題。據分析,北京歷史卷主要題型為單選題和非選擇題,每年試卷各小題考察的知識點會有所調整,以下僅展示2025年北京高考歷史卷的題型、分值及考點分布情況,可供參考。
試卷結構:單選題(15題,共45分)+非選擇題(5題,共55分)=100分
| 題型 | 題號 | 考點 | 分值 |
| 單選題(本題共15小題,每小題3分,共45分) | 1 | 統一多民族國家的建立、文化的交流 | 3分 |
| 2 | 漢代儒學正統化與皇權強化關系 | 3分 | |
| 3 | 東晉政權通過戶籍改革強化中央集權 | 3分 | |
| 4 | 唐代中央集權制度與邊疆治理體系 | 3分 | |
| 5 | 清代貨幣經濟與賦稅制度互動關系 | 3分 | |
| 6 | 太平天國運動的興起與發展 | 3分 | |
| 7 | 中共在土地革命時期民主政權建設與群眾動員方式 | 3分 | |
| 8 | 減租減息與“三三制” | 3分 | |
| 9 | 新中國首都功能轉型與國家發展戰略關系 | 3分 | |
| 10 | 中國特色大國外交和推動構建人類命運共同體 | 3分 | |
| 11 | 希臘化時代(亞歷山大帝國分裂后)托勒密王朝在文化、科學和跨區域交流方面的成就 | 3分 | |
| 12 | 西歐封建制度演變及商品經濟沖擊下社會轉型 | 3分 | |
| 13 | 埃及抗英斗爭、反殖民主義斗爭 | 3分 | |
| 14 | 冷戰時期國際關系中競爭與合作并存特點 | 3分 | |
| 15 | 經濟全球化背景下產業轉移與新興經濟體崛起 | 3分 | |
| 非選擇題(本題共5小題,共55分) | 16 | 以宋元時期飲食文化的變遷為線索,考查經濟重心南移、民族交融與跨區域貿易 | 10分 |
| 17 | 通過AI對1903年江西鄉試經濟考題的解析,考查晚清經濟思想變革與現代化困境 | 12分 | |
| 18 | 以16-19世紀歐洲科學與社會理論探索為線索,考查地理大發現、生物進化論及唯物史觀 | 14分 | |
| 19 | 以東亞文化圈的演變為線索,考查東亞區域文化共生與近代轉型 | 10分 | |
| 20 | 以中國古代“急速鋪”與現代“快遞”的對比為線索,考查信息傳遞方式變革與社會發展關系 | 9分 | |
| 考點分析來源于網絡 | |||
2025北京高考歷史試卷真題及答案解析
試卷真題:





答案解析:









以上資料僅供參考,具體請以實際情況為準!
相關閱讀
-
2025北京新高考政治試卷真題及答案解析,附考點題型及分值分布歷年高考真題卷對于高中生來說彌足珍貴,考過的試卷雖已過時,但真題卻不會完全過時。每一道真題蘊含的知識點、命題思路、階梯邏輯等對于考生來說極具參考價值,...作者:kokkuri 時間:2025-09-03 -
2025郵電大學排行榜-中國最好的郵電大學排名一覽表!大學生就業難現已成為較為普遍的現象,所以大家在填寫大學志愿時一定要慎重,要做好自己的職業規劃,其實不難發現當下通信、電子、計算機等領域,畢業生就業率高...作者:山海 時間:2025-09-02 -
上海公辦本科大學有哪些2025完整名單排名-上海最好的公辦本科大學推薦在志愿填報時公辦性質的大學往往會更受歡迎,這主要是因為公辦性質的大學學費相對更加合理,大多數家庭都能夠承擔,且公辦大學學術氛圍會更加的濃厚,教育資源也...作者:山海 時間:2025-09-02 -
北京公辦本科大學有哪些2025完整名單排名-北京最好的公辦本科大學推薦在志愿填報時公辦性質的大學往往會更受歡迎,這主要是因為公辦性質的大學學費相對更加合理,大多數家庭都能夠承擔,且公辦大學學術氛圍會更加的濃厚,教育資源也...作者:山海 時間:2025-09-02 -
重慶公辦本科大學有哪些2025完整名單排名-重慶最好的公辦本科大學推薦在志愿填報時公辦性質的大學往往會更受歡迎,這主要是因為公辦性質的大學學費相對更加合理,大多數家庭都能夠承擔,且公辦大學學術氛圍會更加的濃厚,教育資源也...作者:山海 時間:2025-09-02 -
寧夏公辦本科大學有哪些2025完整名單排名-寧夏最好的公辦本科大學推薦在志愿填報時公辦性質的大學往往會更受歡迎,這主要是因為公辦性質的大學學費相對更加合理,大多數家庭都能夠承擔,且公辦大學學術氛圍會更加的濃厚,教育資源也...作者:山海 時間:2025-09-02
最新文章
- 高考分數相同位次怎么排名的?高考同分排序規則是什么?
- 新高考全國一卷的省份有哪些 全國新高考一卷使用地區
- 2023高考位次怎么查詢?高考位次查詢系統入口在哪里
- 新高考原始分和賦分是什么意思?新高考是按賦分還是原始分錄取?
- 高考位次計算方法公式是什么?高考一分一段表如何換算位次?
- 2025新高考死亡組合,新高考不建議的選科組合(附3+1+2賦分誰最吃虧)
- 天津高考新政策是3+1+2還是3+3?2023年天津高考新政策細則解讀
- 2024新高考一卷數學題型改變了嗎變化分析及備考建議,命題人是誰?
- 浙江新高考政策選科怎么選,浙江新高考七選三哪個組合好
- 新高考英語和老高考英語有什么區別,新高考英語題型及分值介紹
推薦閱讀
- 2025北京新高考政治試卷真題及答案解析,附考點題型及分值分布
- 2025北京新高考歷史試卷真題及答案解析,附考點題型及分值分布
- 強基好還是高考錄取好?強基計劃的好處和弊端?
- 復讀生可以報考警校提前批嗎?復讀生報志愿有什么限制條件?
- 2025郵電大學排行榜-中國最好的郵電大學排名一覽表!
- 上海公辦本科大學有哪些2025完整名單排名-上海最好的公辦本科大學推薦
- 北京公辦本科大學有哪些2025完整名單排名-北京最好的公辦本科大學推薦
- 重慶公辦本科大學有哪些2025完整名單排名-重慶最好的公辦本科大學推薦
- 寧夏公辦本科大學有哪些2025完整名單排名-寧夏最好的公辦本科大學推薦
- 強基計劃的含金量高嗎?一般人能考嗎?強基計劃怎么報名?