2025北京新高考生物試卷真題及答案解析,附考點題型及分值分布
時間:2025-09-05 16:01:02
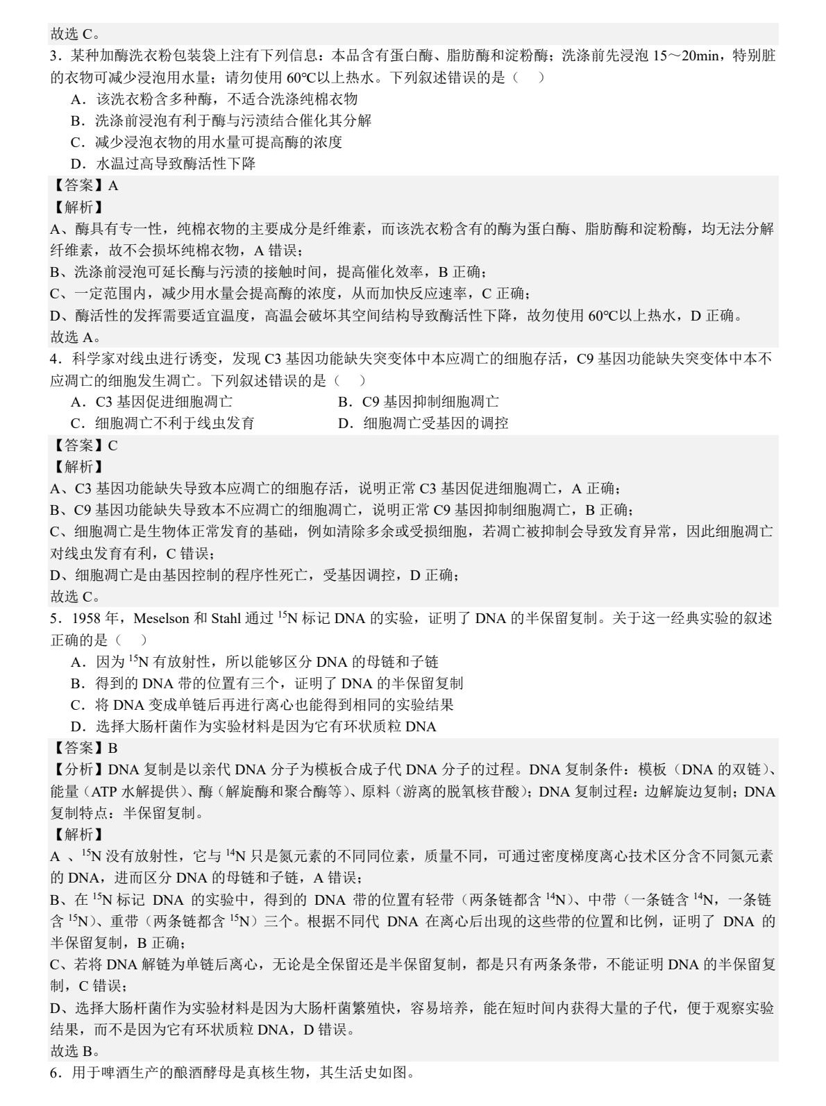
來源:精英考試網
作者:kokkuri
歷年高考真題卷對于高中生來說彌足珍貴,考過的試卷雖已過時,但真題卻不會完全過時。每一道真題蘊含的知識點、命題思路、階梯邏輯等對于考生來說極具參考價值,綜合多年的高考真題,考生可以從中發現命題規律和考試大綱,把握考試重點,有利于進行接下來的復習和備考。目前北京市2025年高考生物真題已然公布,感興趣的同學趕快來獲取吧!

2025北京新高考生物試卷真題及答案解析
北京市屬于新高考“3+3”省份,高考生物科目一般于6月10日上午11:00 - 12:30舉行考試,考試時長90分鐘,試卷滿分為100分。另外,根據該市高考賦分制度來看,生物屬于選考科目,需要將卷面分進行賦分轉換,最終以等級分形式計入考生總成績。
由北京市2025年高考招生規定可知,該市生物卷由本市教育考試院自主命題。據分析,北京生物卷主要題型為單選題和非選擇題,每年試卷各小題考察的知識點會有所調整,以下僅展示2025年北京高考生物卷的題型、分值及考點分布情況,可供參考。
試卷結構:單選題(15題,共30分)+非選擇題(6題,共70分)=100分
| 題型 | 題號 | 考點 | 分值 |
| 單選題(本題共15小題,每小題2分,共30分) | 1 | 細胞呼吸原理在生產和生活中的應用;糖類的種類及分布 | 2分 |
| 2 | 有氧呼吸過程 | 2分 | |
| 3 | 酶的特性 | 2分 | |
| 4 | 細胞凋亡 | 2分 | |
| 5 | DNA分子的復制過程、特點及意義;探究DNA的復制過程 | 2分 | |
| 6 | 有絲分裂的物質的變化規律;減數分裂過程中的變化規律 | 2分 | |
| 7 | 伴性遺傳的遺傳規律及應用 | 2分 | |
| 8 | 基因突變;自然選擇與適應的形成;協同進化與生物多樣性 | 2分 | |
| 9 | 生長素的生理作用以及實例分析;不同的植物激素對植物生命活動的調節 | 2分 | |
| 10 | 反射與反射弧;興奮在神經纖維上的傳導 | 2分 | |
| 11 | 藥物對興奮傳導及傳遞的影響 | 2分 | |
| 12 | 群落的演替及其影響因素;抵抗力穩定性和恢復力穩定性 | 2分 | |
| 13 | 生物多樣性喪失原因及其保護措施;生態系統的結構和功能綜合 | 2分 | |
| 14 | 培養基的成分及其功能;動物細胞培養技術 | 2分 | |
| 15 | 細胞的吸水和失水 | 2分 | |
| 非選擇題(本題共6小題,共70分) | 16 | 主動運輸;內分泌系統的組成和功能;激素分泌的分級調節;激素分泌的反饋調節 | 12分 |
| 17 | 基因突變;其他微生物的分離與計數 | 12分 | |
| 18 | 葉綠體的結構與功能;影響光合作用的因素;基因的表達綜合 | 12分 | |
| 19 | 體液免疫;與免疫調節相關的實驗;免疫系統的組成;過敏反應 | 12分 | |
| 20 | 基因自由組合定律的實質和應用;遺傳系譜圖中遺傳方式的判定及應用;基因突變 | 11分 | |
| 21 | 種群密度的調查方法及應用;PCR擴增的原理與過程 | 11分 | |
| 考點分析來源于網絡 | |||
2025北京高考生物試卷真題及答案解析
試卷真題:







答案解析:













以上資料僅供參考,具體請以實際情況為準!
相關閱讀
-
2025北京新高考語文試卷真題及答案解析,附考點題型及分值分布歷年高考真題卷對于高中生來說彌足珍貴,考過的試卷雖已過時,但真題卻不會完全過時。每一道真題蘊含的知識點、命題思路、階梯邏輯等對于考生來說極具參考價值,...作者:kokkuri 時間:2025-09-05 -
黑龍江民辦本科大學有哪些2025完整名單排名-黑龍江最好的民辦本科大學推薦高考志愿填報時對于壓本科線的考生來說可選的范圍就沒有那么廣泛了,大多面向民辦本科大學,像部分學生不想去外省讀大學就很關心本省的民辦本科大學名單排名,為...作者:山海 時間:2025-09-04 -
吉林民辦本科大學有哪些2025完整名單排名-吉林最好的民辦本科大學推薦高考志愿填報時對于壓本科線的考生來說可選的范圍就沒有那么廣泛了,大多面向民辦本科大學,像部分學生不想去外省讀大學就很關心本省的民辦本科大學名單排名,為...作者:山海 時間:2025-09-04 -
遼寧民辦本科大學有哪些2025完整名單排名-遼寧最好的民辦本科大學推薦高考志愿填報時對于壓本科線的考生來說可選的范圍就沒有那么廣泛了,大多面向民辦本科大學,像部分學生不想去外省讀大學就很關心本省的民辦本科大學名單排名,為...作者:山海 時間:2025-09-04 -
山西民辦本科大學有哪些2025完整名單排名-山西最好的民辦本科大學推薦高考志愿填報時對于壓本科線的考生來說可選的范圍就沒有那么廣泛了,大多面向民辦本科大學,像部分學生不想去外省讀大學就很關心本省的民辦本科大學名單排名,為...作者:山海 時間:2025-09-04 -
貴陽市公辦二本大學有哪些:貴陽公辦二本院校名單及排名一覽表!(2025參考)在高考招生中,廣大考生對于公辦二本大學通常具有較高的報考熱情,畢竟其相對于民辦二本院校在學費、教育質量、社會認可度等方面更具優勢。這導致公辦二本院校的...作者:kokkuri 時間:2025-09-04
最新文章
- 高考分數相同位次怎么排名的?高考同分排序規則是什么?
- 新高考全國一卷的省份有哪些 全國新高考一卷使用地區
- 2023高考位次怎么查詢?高考位次查詢系統入口在哪里
- 新高考原始分和賦分是什么意思?新高考是按賦分還是原始分錄取?
- 高考位次計算方法公式是什么?高考一分一段表如何換算位次?
- 2025新高考死亡組合,新高考不建議的選科組合(附3+1+2賦分誰最吃虧)
- 天津高考新政策是3+1+2還是3+3?2023年天津高考新政策細則解讀
- 2024新高考一卷數學題型改變了嗎變化分析及備考建議,命題人是誰?
- 浙江新高考政策選科怎么選,浙江新高考七選三哪個組合好
- 新高考英語和老高考英語有什么區別,新高考英語題型及分值介紹
推薦閱讀
- 2025北京新高考語文試卷真題及答案解析,附考點題型及分值分布
- 2025北京新高考生物試卷真題及答案解析,附考點題型及分值分布
- 中外合作辦學收費多高?上中外合作辦學大學到底值不值?
- 中外合作辦學不用高考嗎?中外合作辦學看不看高考分數?
- 平行志愿45個只填20個可以嗎?45個志愿最好填多少個?
- 黑龍江民辦本科大學有哪些2025完整名單排名-黑龍江最好的民辦本科大學推薦
- 吉林民辦本科大學有哪些2025完整名單排名-吉林最好的民辦本科大學推薦
- 遼寧民辦本科大學有哪些2025完整名單排名-遼寧最好的民辦本科大學推薦
- 山西民辦本科大學有哪些2025完整名單排名-山西最好的民辦本科大學推薦
- 文科生能上的軍校有哪些?文科生上軍校在部隊能干什么?