2025湖北新高考政治試卷真題及答案解析,附考點題型及分值分布
時間:2025-09-12 16:31:03
來源:精英考試網
作者:kokkuri
歷年高考真題卷對于高中生來說彌足珍貴,考過的試卷雖已過時,但真題卻不會完全過時。每一道真題蘊含的知識點、命題思路、階梯邏輯等對于考生來說極具參考價值,綜合多年的高考真題,考生可以從中發現命題規律和考試大綱,把握考試重點,有利于進行接下來的復習和備考。目前湖北省2025年高考政治真題已然公布,感興趣的同學趕快來獲取吧!

2025湖北新高考政治試卷真題及答案解析
湖北省屬于新高考“3+1+2”省份,高考政治科目一般于6月9日下午14:30 - 15:45舉行考試,考試時長75分鐘,試卷滿分為100分。另外,根據該省高考賦分制度來看,政治屬于再選科目,需要將卷面分進行賦分轉換,最終以等級分形式計入考生總成績。
由湖北省2025年高考招生規定可知,該省政治卷由本省教育考試院自主命題。據分析,湖北政治卷主要題型為單選題和非選擇題,每年試卷各小題考察的知識點會有所調整,以下僅展示2025年湖北高考政治卷的題型、分值及考點分布情況,可供參考。
試卷結構:單選題(16題,共48分)+非選擇題(4題,共52分)=100分
| 題型 | 題號 | 考點 | 分值 |
| 單選題(本題共16小題,每小題3分,共48分) | 1 | 新時代社會的主要矛盾;新發展理念;社會保障 | 3分 |
| 2 | 構建新發展格局 | 3分 | |
| 3 | 新發展理念;堅持以人民為中心;加強宏觀調控的必要性 | 3分 | |
| 4 | 綜合探究:踐行社會責任,促進社會進步;價值判斷與價值選擇的主題差異性;新舊事物的區分 | 3分 | |
| 5 | 提高開放性經濟水平;中國的發展為世界提供機遇;經濟全球化的表現;對待文化多樣性的正確態度 | 3分 | |
| 6 | 我國外交政策的基本立場;讓經濟全球化更有活力;影響國際關系的決定性因素 | 3分 | |
| 7 | 國家的對內職能;綜合探究:國家安全與核心利益 | 3分 | |
| 8 | 人大代表的職權;民族團結;人民政協的性質和地位;我國是統一的多民族國家 | 3分 | |
| 9 | 中華民族精神的形成、豐富和發展;弘揚民族精神的意義;堅持解放思想、實事求是、與時俱進、治求真務實 | 3分 | |
| 10 | 調解;“誰主張,誰舉證”的舉證原則;侵權責任的承擔方式;過錯推定與無過錯侵權責任 | 3分 | |
| 11 | 混淆行為;消費者權益及維權途徑;姓名權;仲裁 | 3分 | |
| 12 | 換位推理;三段論推理的規則;換質推理 | 3分 | |
| 13 | 必要條件判斷的邏輯性質;必要條件假言推理;相容選言判斷的真假判斷;相容選言推理 | 3分 | |
| 14 | 系統優化的原理及其方法論;矛盾的對立統一原理及其方法論;聯系的多樣性; | 3分 | |
| 15 | 文化的民族性;文化與經濟、政治;文化的功能;中華民族精神的地位和作用 | 3分 | |
| 16 | 堅持辯證否定觀、聯想思維中的“遷移”方法 | 3分 | |
| 非選擇題(本題共4小題,共52分) | 17 | 堅持新發展理念;市場調節與宏觀調控相結合;構建新發展格局;我國政府的經濟職能與作用 | 9分 |
| 18 | (1)建設法治政府的意義 (2)違約與違約責任;有效合同與無效合同;侵權責任的承擔方式 | 18分 | |
| 19 | 中國的國際地位與作用;中國智慧的生動實踐;和平問題;如何推動構建人類命運共同體 | 10分 | |
| 20 | (1)逆向思維的含義 (2)自然界的物質性;規律的客觀性和普遍性原理;堅持一切從實際出發、實事求是 | 15分 | |
| 考點分析來源于網絡 | |||
2025湖北高考政治試卷真題及答案解析
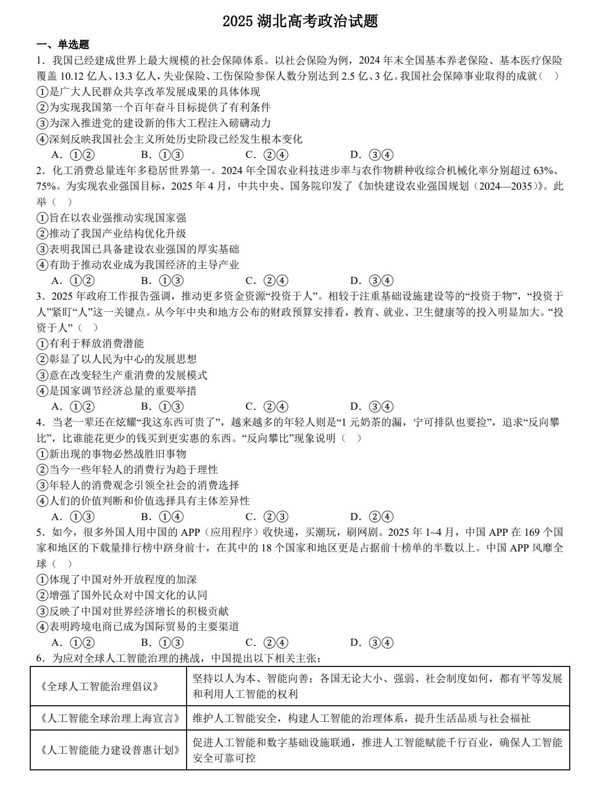
試卷真題:





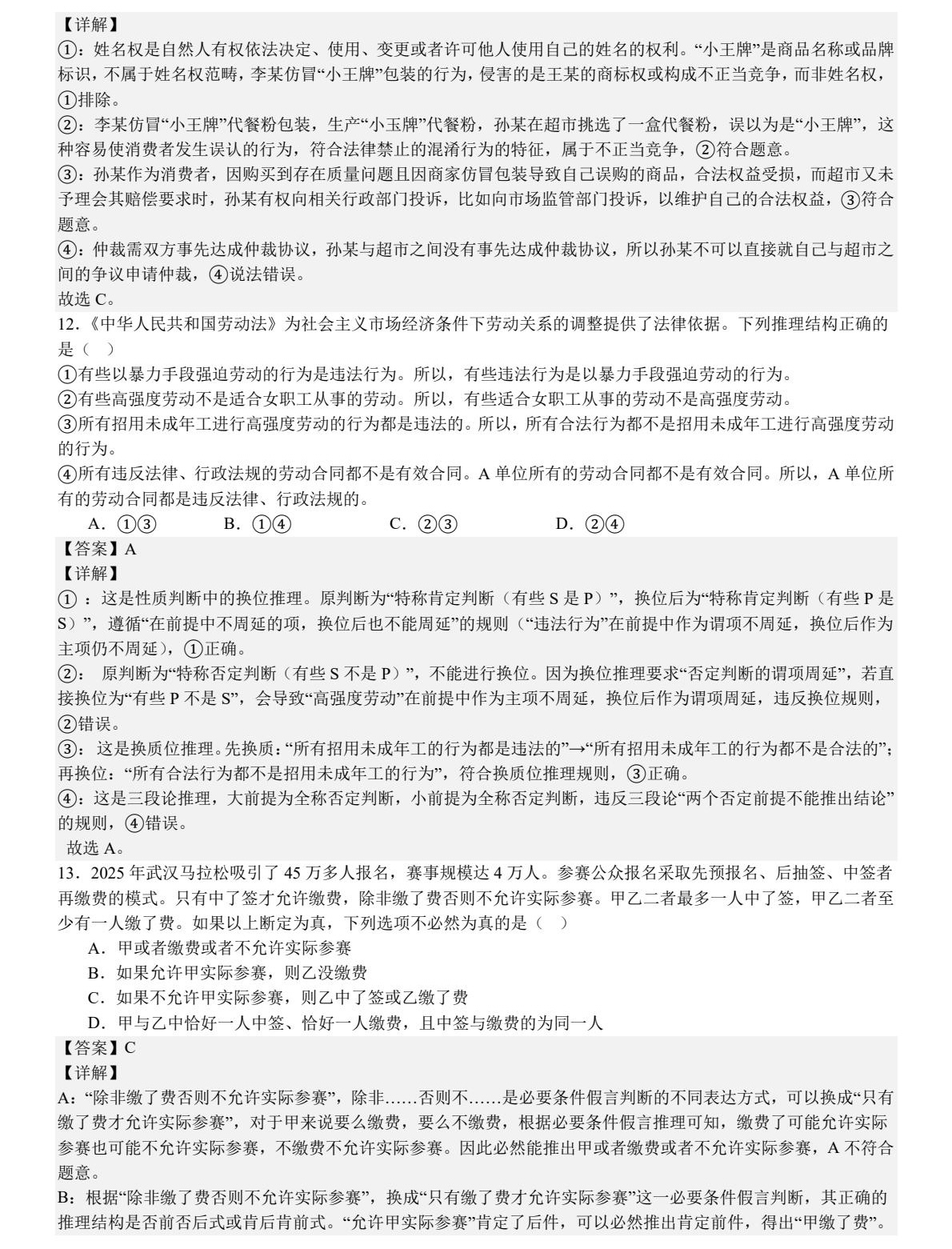
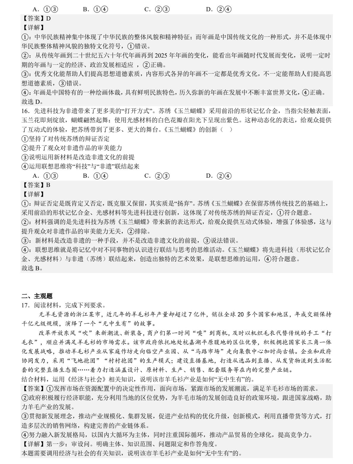
答案解析:











以上資料僅供參考,具體請以實際情況為準!
相關閱讀
-
2025北京民辦大專有哪些學校?(9所完整名單)-北京民辦大專院校排名一覽表民辦大專雖然在多數情況下并不是各位考生報考志愿的優先選擇,但不可否認的是,這些院校也是高等教育領域中不可或缺的重要組成部分,對于某些考生來說具有一定的...作者:kokkuri 時間:2025-09-12 -
2025湖北新高考歷史試卷真題及答案解析,附考點題型及分值分布歷年高考真題卷對于高中生來說彌足珍貴,考過的試卷雖已過時,但真題卻不會完全過時。每一道真題蘊含的知識點、命題思路、階梯邏輯等對于考生來說極具參考價值,...作者:kokkuri 時間:2025-09-12 -
2025高考特控分數線是多少:全國各省高考特控線、本專科線匯總!不同的批次線決定著考生上什么層次的大學,例如達到本科線考生才達到報考本科院校的門檻,達到專科線才達到專科院校的門檻,那么問題來了是不是達到特控線就可以...作者:山海 時間:2025-09-11 -
顯示已投檔還能參加征集志愿嗎 沖突嗎?如何退檔參加征集志愿?高考錄取過程中考生的考生的志愿會呈現多種狀態,錄取已投檔、院校在閱等等,很多人非常關心如果錄取狀態呈現為已投檔了是否還能參加征集志愿?已投檔和征集志愿...作者:山海 時間:2025-09-11 -
廣東民辦本科大學有哪些2025完整名單排名-廣東最好的民辦本科大學推薦高考志愿填報時對于壓本科線的考生來說可選的范圍就沒有那么廣泛了,大多面向民辦本科大學,像部分學生不想去外省讀大學就很關心本省的民辦本科大學名單排名,為...作者:山海 時間:2025-09-11 -
湖北民辦本科大學有哪些2025完整名單排名-湖北最好的民辦本科大學推薦高考志愿填報時對于壓本科線的考生來說可選的范圍就沒有那么廣泛了,大多面向民辦本科大學,像部分學生不想去外省讀大學就很關心本省的民辦本科大學名單排名,為...作者:山海 時間:2025-09-12
最新文章
- 高考分數相同位次怎么排名的?高考同分排序規則是什么?
- 新高考全國一卷的省份有哪些 全國新高考一卷使用地區
- 2023高考位次怎么查詢?高考位次查詢系統入口在哪里
- 新高考原始分和賦分是什么意思?新高考是按賦分還是原始分錄取?
- 高考位次計算方法公式是什么?高考一分一段表如何換算位次?
- 2025新高考死亡組合,新高考不建議的選科組合(附3+1+2賦分誰最吃虧)
- 天津高考新政策是3+1+2還是3+3?2023年天津高考新政策細則解讀
- 2024新高考一卷數學題型改變了嗎變化分析及備考建議,命題人是誰?
- 浙江新高考政策選科怎么選,浙江新高考七選三哪個組合好
- 新高考英語和老高考英語有什么區別,新高考英語題型及分值介紹
推薦閱讀
- 2025北京民辦大專有哪些學校?(9所完整名單)-北京民辦大專院校排名一覽表
- 2025湖北新高考政治試卷真題及答案解析,附考點題型及分值分布
- 2025湖北新高考歷史試卷真題及答案解析,附考點題型及分值分布
- 2025高考特控分數線是多少:全國各省高考特控線、本專科線匯總!
- 顯示已投檔還能參加征集志愿嗎 沖突嗎?如何退檔參加征集志愿?
- 報考警校近視手術什么時候做?警校近視手術最晚不能超過多少天?
- 廣東民辦本科大學有哪些2025完整名單排名-廣東最好的民辦本科大學推薦
- 湖北民辦本科大學有哪些2025完整名單排名-湖北最好的民辦本科大學推薦
- 湖南民辦本科大學有哪些2025完整名單排名-湖南最好的民辦本科大學推薦
- 河南民辦本科大學有哪些2025完整名單排名-河南最好的民辦本科大學推薦