2025浙江6月新高考技術科目(含信息技術+通用技術)試卷真題及答案解析,附考點題型及分值分布
時間:2025-10-24 16:30:48
來源:精英考試網
作者:kokkuri
2025年高考結束已有數月,全國各省各科最新高考真題已在陸續公布。各位考生可以通過這新鮮出爐的真題來把握高考考察的核心知識點和題型趨勢,用歷年真題來檢驗自身的學習效果、了解本省命題專家的思路、在真題鍛煉中提高實戰經驗,為將來參加真正的高考做出充分準備。本文小編將為大家展示浙江省2025年高考技術卷(6月)的真題、答案、題型及考點,感興趣的同學不要錯過哦!

2025浙江新高考技術試卷(6月)真題及答案解析
浙江省屬于新高考“3+3”省份,高考技術科目一般于6月8日上午9:00 - 10:30舉行考試,考試時長90分鐘,試卷滿分為100分(信息技術和通用技術各占50分)。另外,根據該省高考賦分制度來看,技術屬于選考科目,需要將卷面分進行賦分轉換,最終以等級分形式計入考生總成績。
由浙江省2025年高考招生規定可知,該省技術科目試卷由本省教育考試院自主命題。據分析,浙江技術卷主要題型為選擇題、非選擇題,每年試卷各小題考察的知識點會有所調整,以下僅展示2025年浙江6月高考技術卷的題型、分值及考點分布情況,可供參考。
(一)信息技術部分
| 題型 | 題號 | 考點 | 分值 |
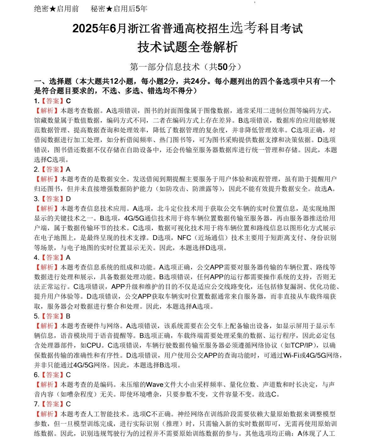
| 單選題(本題共12小題,每小題2分,共24分) | 1 | 數據編碼 | 2分 |
| 2 | 數據安全 數據保護 | 2分 | |
| 3 | 物聯網中的傳感與控制機制 | 2分 | |
| 4 | 信息系統組成與功能 | 2分 | |
| 5 | 計算機硬件及其應用 計算機網絡在信息系統中的作用 | 2分 | |
| 6 | 數據編碼 | 2分 | |
| 7 | 人工智能的技術 | 2分 | |
| 8 | 二叉樹 | 2分 | |
| 9 | 隊列的基本操作 | 2分 | |
| 10 | 字符串的基本操作 | 2分 | |
| 11 | 鏈表的基本操作 | 2分 | |
| 12 | 常見的查找算法 | 2分 | |
| 非選擇題(本題共3小題,共26分) | 13 | 搭建信息系統 | 8分 |
| 14 | 數據的分析 | 9分 | |
| 15 | 數組的基本操作 | 9分 | |
| 考點分析來源于網絡 | |||
(二)通用技術部分
| 題型 | 題號 | 考點 | 分值 |
| 單選題(本題共12小題,每小題2分,共24分) | 16 | 技術的價值,技術的性質 | 2分 |
| 17 | 設計中的人機關系,設計的一般原則,設計分析,評價設計作品 | 2分 | |
| 18 | 比較、權衡設計方案,結構與功能的關系 | 2分 | |
| 19 | 三視圖 | 2分 | |
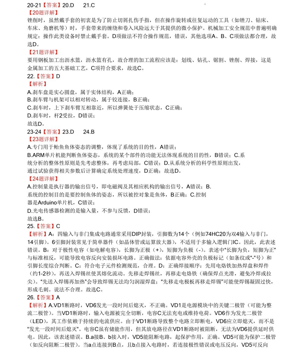
| 20 | 金工工藝 | 2分 | |
| 21 | 2分 | ||
| 22 | 結構的受力,結構的類型 | 2分 | |
| 23 | 系統的分析,開環控制系統方框圖 | 2分 | |
| 24 | 2分 | ||
| 25 | 電子元器件,認識多用電表,焊接技術,數字門電路組成的多諧振蕩器 | 2分 | |
| 26 | 電子元器件,電子控制技術和電子控制系統,二極管的結構與應用,電容充放電及延時作用 | 2分 | |
| 27 | 電子控制技術和電子控制系統,電子元器件 | 2分 | |
| 非選擇題(本題共3小題,共26分) | 28 | 設計的一般原則,設計分析,常用的構思方法,比較、權衡設計方案 | 8分 |
| 29 | 草圖的繪制,形體的尺寸標注,設計分析,比較、權衡設計方案 | 10分 | |
| 30 | 電子元器件,邏輯門,電子控制技術和電子控制系統 | 8分 | |
| 考點分析來源于網絡 | |||
試卷真題:












答案解析:







以上資料僅供參考,具體請以實際情況為準!
相關閱讀
-
2025江蘇二本公辦大學排名及分數線(物理類+歷史類,2026參考)“分數”和“位次”一直是高考志愿填報的核心依據,每位考生在挑選目標院校/專業時,都要將院校/專業的錄取分數和位次進行匹配與自身高考成績,然后結合其他方面...作者:kokkuri 時間:2025-10-24 -
河北多少分能上211大學2025年211大學在河北錄取分數線(2026參考)985211大學是無數學子的目標,畢竟這是公認的好大學,目前來說985大學全國范圍內39所,211大學全國范圍內116所,很多平時成績處于不錯水平的考生們非常關心211大...作者:山海 時間:2025-10-24 -
山東多少分能上211大學2025年211大學在山東錄取分數線(2026參考)985211大學是無數學子的目標,畢竟這是公認的好大學,目前來說985大學全國范圍內39所,211大學全國范圍內116所,很多平時成績處于不錯水平的考生們非常關心211大...作者:山海 時間:2025-10-24 -
四川多少分能上211大學2025年211大學在四川錄取分數線(2026參考)985211大學是無數學子的目標,畢竟這是公認的好大學,目前來說985大學全國范圍內39所,211大學全國范圍內116所,很多平時成績處于不錯水平的考生們非常關心211大...作者:山海 時間:2025-10-24 -
江西多少分能上211大學2025年211大學在江西錄取分數線(2026參考)985211大學是無數學子的目標,畢竟這是公認的好大學,目前來說985大學全國范圍內39所,211大學全國范圍內116所,很多平時成績處于不錯水平的考生們非常關心211大...作者:山海 時間:2025-10-24 -
安徽多少分能上211大學2025年211大學在安徽錄取分數線(2026參考)985211大學是無數學子的目標,畢竟這是公認的好大學,目前來說985大學全國范圍內39所,211大學全國范圍內116所,很多平時成績處于不錯水平的考生們非常關心211大...作者:山海 時間:2025-10-23
最新文章
- 高考分數相同位次怎么排名的?高考同分排序規則是什么?
- 新高考全國一卷的省份有哪些 全國新高考一卷使用地區
- 2023高考位次怎么查詢?高考位次查詢系統入口在哪里
- 新高考原始分和賦分是什么意思?新高考是按賦分還是原始分錄取?
- 高考位次計算方法公式是什么?高考一分一段表如何換算位次?
- 2025新高考死亡組合,新高考不建議的選科組合(附3+1+2賦分誰最吃虧)
- 天津高考新政策是3+1+2還是3+3?2023年天津高考新政策細則解讀
- 2024新高考一卷數學題型改變了嗎變化分析及備考建議,命題人是誰?
- 浙江新高考政策選科怎么選,浙江新高考七選三哪個組合好
- 新高考英語和老高考英語有什么區別,新高考英語題型及分值介紹
推薦閱讀
- 2025江蘇二本公辦大學排名及分數線(物理類+歷史類,2026參考)
- 2025浙江6月新高考技術科目(含信息技術+通用技術)試卷真題及答案解析,附考點題型及分值分布
- 河北多少分能上211大學2025年211大學在河北錄取分數線(2026參考)
- 山東多少分能上211大學2025年211大學在山東錄取分數線(2026參考)
- 四川多少分能上211大學2025年211大學在四川錄取分數線(2026參考)
- 江西多少分能上211大學2025年211大學在江西錄取分數線(2026參考)
- 45個院校專業組志愿是什么意思?新高考45個專業組要填滿嗎 填不滿怎么辦?
- 同一學校可以填兩個專業組嗎有數量限制嗎?同一院校兩個專業組怎么錄取?
- 高考體檢一般是什么時間2026高考體檢時間及體檢項目(附體檢收費標準)
- 安徽多少分能上211大學2025年211大學在安徽錄取分數線(2026參考)