2025福建新高考生物試卷真題及答案解析,附考點題型及分值分布
時間:2025-11-03 16:14:28
來源:精英考試網
作者:kokkuri
2025年高考結束已有數月,全國各省各科最新高考真題已在陸續公布。各位考生可以通過這新鮮出爐的真題來把握高考考察的核心知識點和題型趨勢,用歷年真題來檢驗自身的學習效果、了解本省命題專家的思路、在真題鍛煉中提高實戰經驗,為將來參加真正的高考做出充分準備。本文小編將為大家展示福建省2025年高考生物卷的真題、答案、題型及考點,感興趣的同學不要錯過哦!

2025福建新高考生物試卷真題及答案解析
福建省屬于新高考“3+1+2”省份,高考生物科目一般于6月9日下午17:00 - 18:15舉行考試,考試時長75分鐘,試卷滿分為100分。另外,根據該省高考賦分制度來看,生物屬于再選科目,需要將卷面分進行賦分轉換,最終以等級分形式計入考生總成績。
由福建省2025年高考招生規定可知,該省生物卷由本省教育考試院自主命題。據分析,福建生物卷主要題型為單選題和非選擇題,每年試卷各小題考察的知識點會有所調整,以下僅展示2025年福建高考生物卷的題型、分值及考點分布情況,可供參考。
試卷結構:單選題(15題,共40分)+非選擇題(5題,共60分)=100分
| 題型 | 題號 | 考點 | 分值 |
| 單選題(本題共15小題,1~10題,每小題2分,11~15題,每小題4分,共40分) | 1 | 血糖調節;內環境的穩態及意義;脂質的種類及功能 | 2分 |
| 2 | 其他植物激素的產生、分布和功能 | 2分 | |
| 3 | 群落的物種組成以及豐富度的相關探究實驗;群落中生物的種間關系;植物的生長型和群落結構 | 2分 | |
| 4 | 生物有共同祖先的證據 | 2分 | |
| 5 | 病毒結構、分類和增殖;生物多樣性喪失原因及其保護措施;生物多樣性及其價值 | 2分 | |
| 6 | 無菌技術;土壤中分解尿素的細菌的分離與計數;果酒和果醋的制作原理;PCR擴增的原理與過程 | 2分 | |
| 7 | 基因、蛋白質與性狀的關系;染色體數目的變異;表觀遺傳 | 2分 | |
| 8 | 酶的本質;光合作用原理實驗;肺炎鏈球菌的轉化實驗;探究DNA的復制過程 | 2分 | |
| 9 | 參與調節植物生命活動的其他環境因素 | 2分 | |
| 10 | 將目的基因導入受體細胞;植物細胞工程的實際應用 | 2分 | |
| 11 | 光反應、暗(碳)反應的物質變化和能量變化;培養基的成分及其功能;基因表達載體的構建 | 4分 | |
| 12 | 能量流動的概念和過程;能量流動的特點以及研究能量流動的意義;物質循環的概念和特點;生態工程的特點及基本原理 | 4分 | |
| 13 | 有氧呼吸過程;有氧呼吸與無氧呼吸的有關計算;無氧呼吸過程 | 4分 | |
| 14 | 卵細胞的形成過程;減數分裂異常情況分析 | 4分 | |
| 15 | DNA重組技術的基本工具;電泳鑒定 | 4分 | |
| 非選擇題(本題共5小題,共60分) | 16 | 種群數量增長曲線;影響種群數量變化的因素;群落中生物的種間關系;生態系統的組成成分 | 12分 |
| 17 | 細胞中的脂質綜合;無氧呼吸過程;有氧呼吸和無氧呼吸的異同 | 12分 | |
| 18 | 細胞免疫;與免疫調節相關的實驗 | 12分 | |
| 19 | 基因自由組合定律的實質和應用;伴性遺傳的遺傳規律及應用;基因的表達綜合 | 12分 | |
| 20 | 基因表達載體的構建;目的基因的檢測與鑒定 | 12分 | |
| 考點分析來源于學科網 | |||
2025福建高考生物試卷真題及答案解析
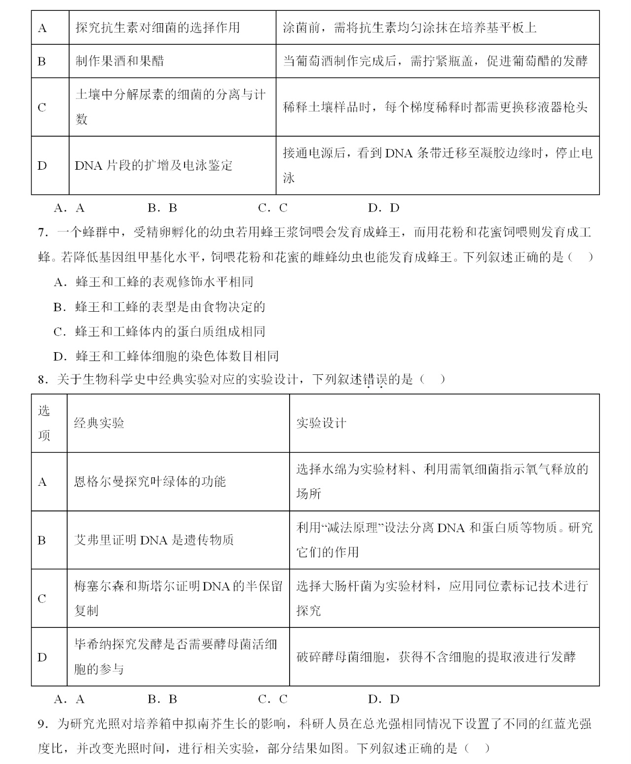
試卷真題:









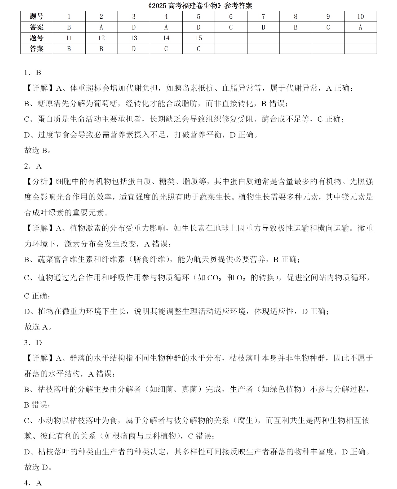
答案解析:









以上資料僅供參考,具體請以實際情況為準!
相關閱讀
-
2025甘肅二本公辦大學排名及分數線(物理類+歷史類,2026參考)“分數”和“位次”一直是高考志愿填報的核心依據,每位考生在挑選目標院校/專業時,都要將院校/專業的錄取分數和位次進行匹配與自身高考成績,然后結合其他方面...作者:kokkuri 時間:2025-11-03 -
大學專業位次是什么意思?大學專業錄取位次怎么查詢?高考志愿填報時考生需要參考的數據信息還是比較多的,除了錄取分數線位次也是一個重要參考方向,就比如說大學專業位次很多的學生還不是很了解,專業位次是高等學...作者:山海 時間:2025-10-31 -
院校在閱錄取幾率多大?院校在閱后多久可以確定錄取?高考錄取狀態有多種,不同的錄取狀態代表著不同的錄取走向,常見的錄取狀態有已投檔、院校在閱、預退檔、預錄...作者:山海 時間:2025-10-31 -
2025浙江省本科院校排名及分數線-浙江分低的本科大學推薦(2026參考)在志愿填報時,大學排名及分數線對于考生來說是重要的參考,一方面可以了解哪些大學的實力比較強,另一方面也可以確定好自己可以報考的院校范圍,很多準備報考浙...作者:山海 時間:2025-10-31 -
2025河北省本科院校排名及分數線-河北分低的本科大學推薦(2026參考)在志愿填報時,大學排名及分數線對于考生來說是重要的參考,一方面可以了解哪些大學的實力比較強,另一方面也可以確定好自己可以報考的院校范圍,很多準備報考河...作者:山海 時間:2025-10-31 -
2025江蘇省本科院校排名及分數線-江蘇分低的本科大學推薦(2026參考)在志愿填報時,大學排名及分數線對于考生來說是重要的參考,一方面可以了解哪些大學的實力比較強,另一方面也可以確定好自己可以報考的院校范圍,很多準備報考安...作者:山海 時間:2025-10-31
最新文章
- 高考分數相同位次怎么排名的?高考同分排序規則是什么?
- 新高考全國一卷的省份有哪些 全國新高考一卷使用地區
- 2023高考位次怎么查詢?高考位次查詢系統入口在哪里
- 新高考原始分和賦分是什么意思?新高考是按賦分還是原始分錄取?
- 高考位次計算方法公式是什么?高考一分一段表如何換算位次?
- 2025新高考死亡組合,新高考不建議的選科組合(附3+1+2賦分誰最吃虧)
- 天津高考新政策是3+1+2還是3+3?2023年天津高考新政策細則解讀
- 2024新高考一卷數學題型改變了嗎變化分析及備考建議,命題人是誰?
- 浙江新高考政策選科怎么選,浙江新高考七選三哪個組合好
- 新高考英語和老高考英語有什么區別,新高考英語題型及分值介紹
推薦閱讀
- 2025甘肅二本公辦大學排名及分數線(物理類+歷史類,2026參考)
- 2025福建新高考生物試卷真題及答案解析,附考點題型及分值分布
- 張雪峰講文科女生最吃香的專業-張雪峰最推薦女生上的專業
- 大學專業位次是什么意思?大學專業錄取位次怎么查詢?
- 院校在閱錄取幾率多大?院校在閱后多久可以確定錄取?
- 2025浙江省本科院校排名及分數線-浙江分低的本科大學推薦(2026參考)
- 2025河北省本科院校排名及分數線-河北分低的本科大學推薦(2026參考)
- 2025江蘇省本科院校排名及分數線-江蘇分低的本科大學推薦(2026參考)
- 2025安徽省本科院校排名及分數線-安徽分低的本科大學推薦(2026參考)
- 歷政地女生最佳出路有哪些?歷政地可以學中醫嗎(2026參考)