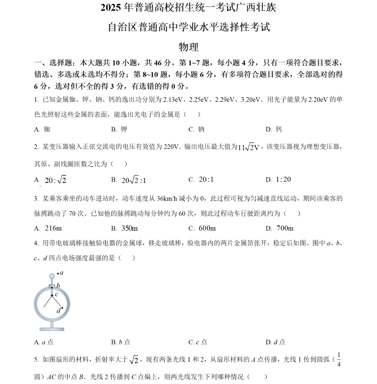
2025廣西新高考物理試卷真題及答案解析,附考點題型及分值分布
時間:2025-11-10 16:11:09
來源:精英考試網
作者:kokkuri
2025年高考結束已有數月,全國各省各科最新高考真題已在陸續公布。各位考生可以通過這新鮮出爐的真題來把握高考考察的核心知識點和題型趨勢,用歷年真題來檢驗自身的學習效果、了解本省命題專家的思路、在真題鍛煉中提高實戰經驗,為將來參加真正的高考做出充分準備。本文小編將為大家展示廣西省2025年高考物理卷的真題、答案、題型及考點,感興趣的同學不要錯過哦!

2025廣西新高考物理試卷真題及答案解析
廣西省屬于新高考“3+1+2”省份,高考物理科目一般于6月8日上午09:00 - 10:15舉行考試,考試時長75分鐘,試卷滿分為100分。另外,根據該省高考賦分制度來看,物理屬于首選科目,無需進行賦分轉換,可直接以卷面分計入考生總成績。
由廣西省2025年高考招生規定可知,該省物理卷由本省教育考試院自主命題。據分析,廣西物理卷主要題型為單選題、多選題和非選擇題,每年試卷各小題考察的知識點會有所調整,以下僅展示2025年廣西高考物理卷的題型、分值及考點分布情況,可供參考。
試卷結構:單選題(7題,共28分)+多選題(3題,共18分)+非選擇題(5題,共54分)=100分
| 題型 | 題號 | 考點 | 分值 |
| 單選題(本題共7小題,每小題4分,共28分) | 1 | 光電效應發生的條件 | 4分 |
| 2 | 正弦交流電的有效值與最大值的關系;理想變壓器變壓規律 | 4分 | |
| 3 | 勻變速直線運動規律 | 4分 | |
| 4 | 驗電器;電場強度 | 4分 | |
| 5 | 光的全反射;幾何關系 | 4分 | |
| 6 | 并聯電路規律;電阻定律;電流的微觀表達式 | 4分 | |
| 7 | 含彈簧的電磁感應問題 | 4分 | |
| 多選題(本題共3小題,每小題6分,共18分) | 8 | 用油膜法估測油酸分子的大小;實驗操作 | 6分 |
| 9 | 受力分析;相互作用力 | 6分 | |
| 10 | 帶電粒子在電磁復合場中的運動 | 6分 | |
| 非選擇題(本題共5小題,共54分) | 11 | 電表改裝;實驗操作;數據處理 | 8分 |
| 12 | 探究加速度與力、質量的關系;實驗方法;實驗操作;數據處理 | 9分 | |
| 13 | 波形圖的物理意義及信息讀取;波長、頻率和波速的關系;波的疊加原理 | 10分 | |
| 14 | 電場力做功和電勢能變化的關系;點電荷周圍電勢及疊加計算;電場線、等勢面和運動軌跡的定性分析 | 11分 | |
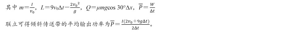
| 15 | 物塊在傾斜傳送帶上運動分析;動量定理的內容;平均功率;能量守恒定律在傳送帶模型中的應用 | 16分 | |
| 考點分析來自于網絡 | |||
2025廣西高考物理試卷真題及答案解析
試卷真題:






答案解析:









以上資料僅供參考,具體請以實際情況為準!
相關閱讀
-
2025天津二本公辦大學排名及分數線(綜合匯總,2026參考)“分數”和“位次”一直是高考志愿填報的核心依據,每位考生在挑選目標院校/專業時,都要將院校/專業的錄取分數和位次進行匹配與自身高考成績,然后結合其他方面...作者:kokkuri 時間:2025-11-10 -
2025河南省本科院校排名及分數線-河南分低的本科大學推薦(2026參考)在志愿填報時,大學排名及分數線對于考生來說是重要的參考,一方面可以了解哪些大學的實力比較強,另一方面也可以確定好自己可以報考的院校范圍,很多準備報考河...作者:山海 時間:2025-11-07 -
2025江西省本科院校排名及分數線-江西分低的本科大學推薦(2026參考)在志愿填報時,大學排名及分數線對于考生來說是重要的參考,一方面可以了解哪些大學的實力比較強,另一方面也可以確定好自己可以報考的院校范圍,很多準備報考江...作者:山海 時間:2025-11-07 -
2025福建省本科院校排名及分數線-福建分低的本科大學推薦(2026參考)在志愿填報時,大學排名及分數線對于考生來說是重要的參考,一方面可以了解哪些大學的實力比較強,另一方面也可以確定好自己可以報考的院校范圍,很多準備報考福...作者:山海 時間:2025-11-07 -
2025海南省本科院校排名及分數線-海南分低的本科大學推薦(2026參考)在志愿填報時,大學排名及分數線對于考生來說是重要的參考,一方面可以了解哪些大學的實力比較強,另一方面也可以確定好自己可以報考的院校范圍,很多準備報考海...作者:山海 時間:2025-11-07 -
2025年高考300~400分左右的醫科大學,容易考的醫科大學有哪些(2026參考)作者:kokkuri 時間:2025-11-07
最新文章
- 高考分數相同位次怎么排名的?高考同分排序規則是什么?
- 新高考全國一卷的省份有哪些 全國新高考一卷使用地區
- 2023高考位次怎么查詢?高考位次查詢系統入口在哪里
- 新高考原始分和賦分是什么意思?新高考是按賦分還是原始分錄取?
- 2025新高考死亡組合,新高考不建議的選科組合(附3+1+2賦分誰最吃虧)
- 高考位次計算方法公式是什么?高考一分一段表如何換算位次?
- 天津高考新政策是3+1+2還是3+3?2023年天津高考新政策細則解讀
- 2024新高考一卷數學題型改變了嗎變化分析及備考建議,命題人是誰?
- 浙江新高考政策選科怎么選,浙江新高考七選三哪個組合好
- 新高考英語和老高考英語有什么區別,新高考英語題型及分值介紹
推薦閱讀
- 2025天津二本公辦大學排名及分數線(綜合匯總,2026參考)
- 2025廣西新高考物理試卷真題及答案解析,附考點題型及分值分布
- 為什么不建議走地方專項計劃?地方專項計劃的利弊有什么好處?
- 定向士官有選科要求嗎2026定向士官最新政策(選科要求、報考條件、學校名單及分數線)
- 2026年全國高考人數大概預估多少 高考人數會下降嗎(歷年高考人數統計表)
- 2025河南省本科院校排名及分數線-河南分低的本科大學推薦(2026參考)
- 2025江西省本科院校排名及分數線-江西分低的本科大學推薦(2026參考)
- 2025福建省本科院校排名及分數線-福建分低的本科大學推薦(2026參考)
- 2025海南省本科院校排名及分數線-海南分低的本科大學推薦(2026參考)
- 預科班是個坑什么意思?復讀好還是預科班好?