2025廣西新高考政治試卷真題及答案解析,附考點題型及分值分布
時間:2025-11-13 16:15:00
來源:精英考試網
作者:kokkuri
2025年高考結束已有數月,全國各省各科最新高考真題已在陸續公布。各位考生可以通過這新鮮出爐的真題來把握高考考察的核心知識點和題型趨勢,用歷年真題來檢驗自身的學習效果、了解本省命題專家的思路、在真題鍛煉中提高實戰經驗,為將來參加真正的高考做出充分準備。本文小編將為大家展示廣西省2025年高考政治卷的真題、答案、題型及考點,感興趣的同學不要錯過哦!

2025廣西新高考政治試卷真題及答案解析
廣西省屬于新高考“3+1+2”省份,高考政治科目一般于6月9日下午14:30 - 15:45舉行考試,考試時長75分鐘,試卷滿分為100分。另外,根據該省高考賦分制度來看,政治屬于再選科目,需要將卷面分進行賦分轉換,最終以等級分形式計入考生總成績。
由廣西省2025年高考招生規定可知,該省政治卷由本省教育考試院自主命題。據分析,廣西政治卷主要題型為單選題和非選擇題,每年試卷各小題考察的知識點會有所調整,以下僅展示2025年廣西高考政治卷的題型、分值及考點分布情況,可供參考。
試卷結構:單選題(16題,共48分)+非選擇題(4題,共52分)=100分
| 題型 | 題號 | 考點 | 分值 |
| 單選題(本題共16小題,每小題3分,共48分) | 1 | 堅持創新、協調、綠色、開放、共享發展;新時代堅持和加強黨的全面領導的要求 | 3分 |
| 2 | 改革開放的偉大意義:改革開放以來黨的全部理論和實踐的主題 | 3分 | |
| 3 | 宏觀調控的手段;我國政府的經濟職能和作用 | 3分 | |
| 4 | 構建新發展格局 | 3分 | |
| 5 | 人民政協的主題和職能;人民政協的成員 | 3分 | |
| 6 | 村委會;民主監督;居民委員會;民主協商 | 3分 | |
| 7 | 如何建設法治社會;建設法治社會的意義;法治國家的內涵;推進全民守法 | 3分 | |
| 8 | 認識發展的思維過程;規律的特征;認識過程的兩個階段 | 3分 | |
| 9 | 社會意識具有相對獨立性;價值觀的導向作用;哲學價值的含義;對一個人的價值的評價 | 3分 | |
| 10 | 中華民族精神的形成、豐富和發展;中華民族精神的地位和作用;文化民族性的內涵;中華優秀傳統文化的當代價值的表現 | 3分 | |
| 11 | 提高開放型經濟水平;綜合探究推進高水平對外開放完善全球治理;經濟全球化的機遇和挑戰;中國與經濟全球化 | 3分 | |
| 12 | 提高開放型經濟水平;中國的發展為世界各國提供機遇;中國的國際地位和作用 | 3分 | |
| 13 | 專利的取得及其保護方式;商標及其注冊的條件;商標權的保護 | 3分 | |
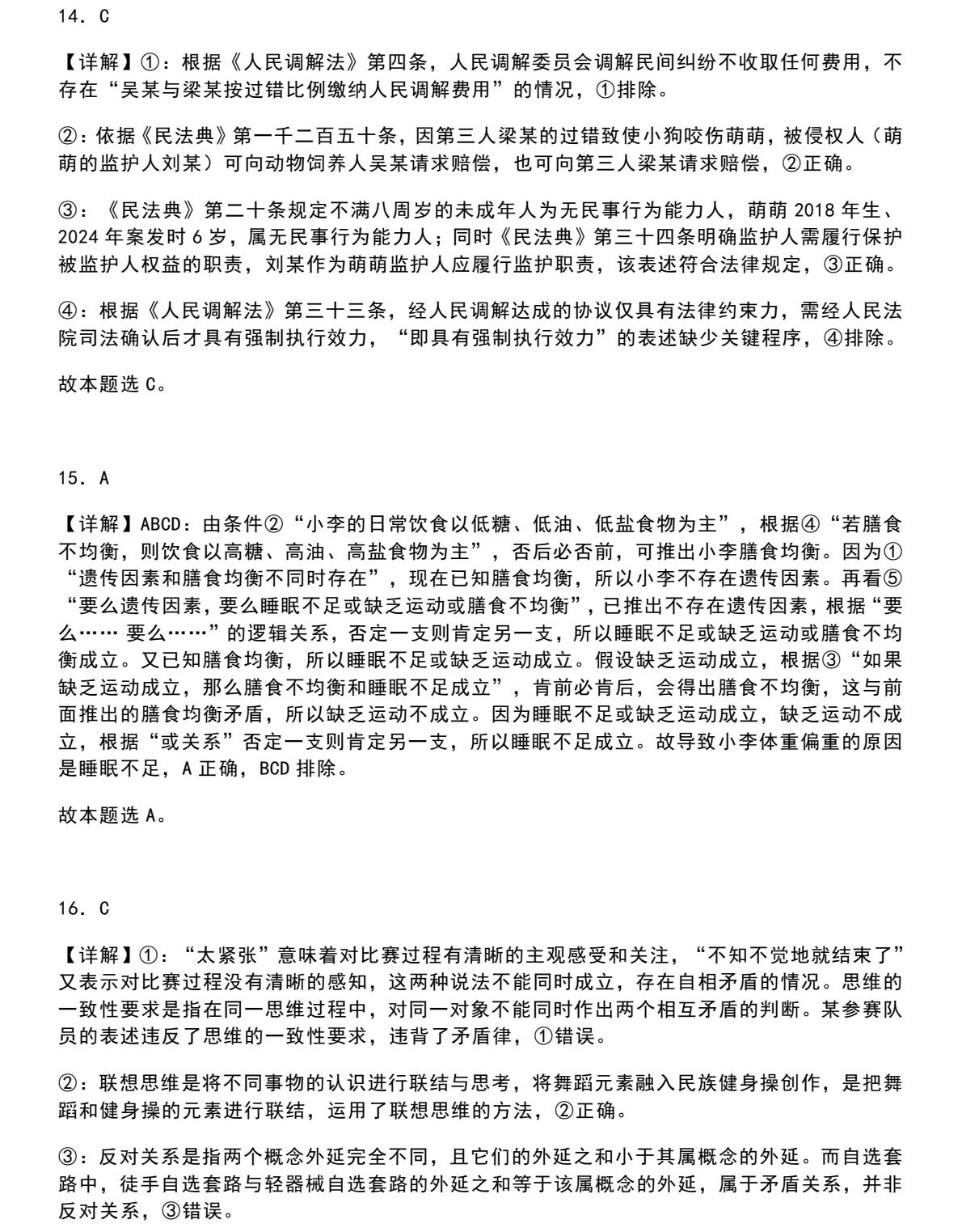
| 14 | 侵權責任的承擔方式:過錯推定與無過錯侵權責任;調解一解決糾紛的優先選擇;人民調解特點 | 3分 | |
| 15 | 相容選言推理;充分條件假言推理;不相容選言推理;必要條件假言推理 | 3分 | |
| 16 | 性質判斷換位推理;遷移;矛盾律:思維的一致性要求;不相容關系的種類 | 3分 | |
| 非選擇題(本題共4小題,共52分) | 17 | 堅持創新、協調、綠色、開放、共享發展;構建新發展格局;全面建設社會主義現代化國家的首要任務 | 10分 |
| 18 | 如何建設法治政府;中國的發展為世界各國提供機遇;當前國際競爭的實質;構建人類命運共同體的重大意義 | 12分 | |
| 19 | 量變與質變的辯證關系原理及其方法論;中華優秀傳統文化的主要內容 | 16分 | |
| 20 | 開庭審理;提高不完全歸納推理結論的可靠程度的方法;起訴與應訴含義;證據含義及其作用 | 14分 | |
| 考點分析來源于學科網 | |||
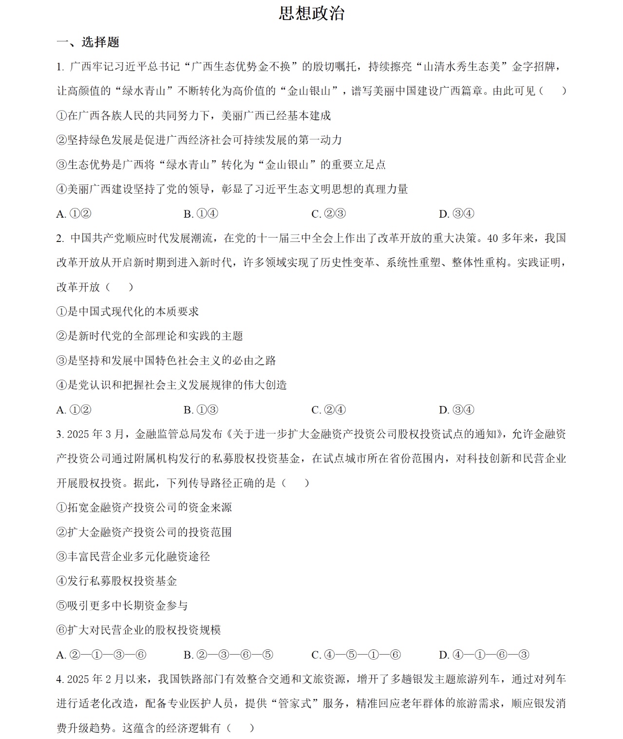
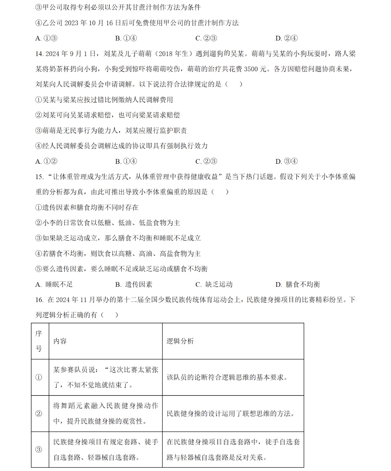
2025廣西高考政治試卷真題及答案解析
試卷真題:








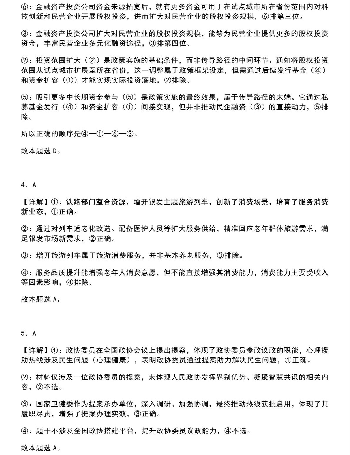
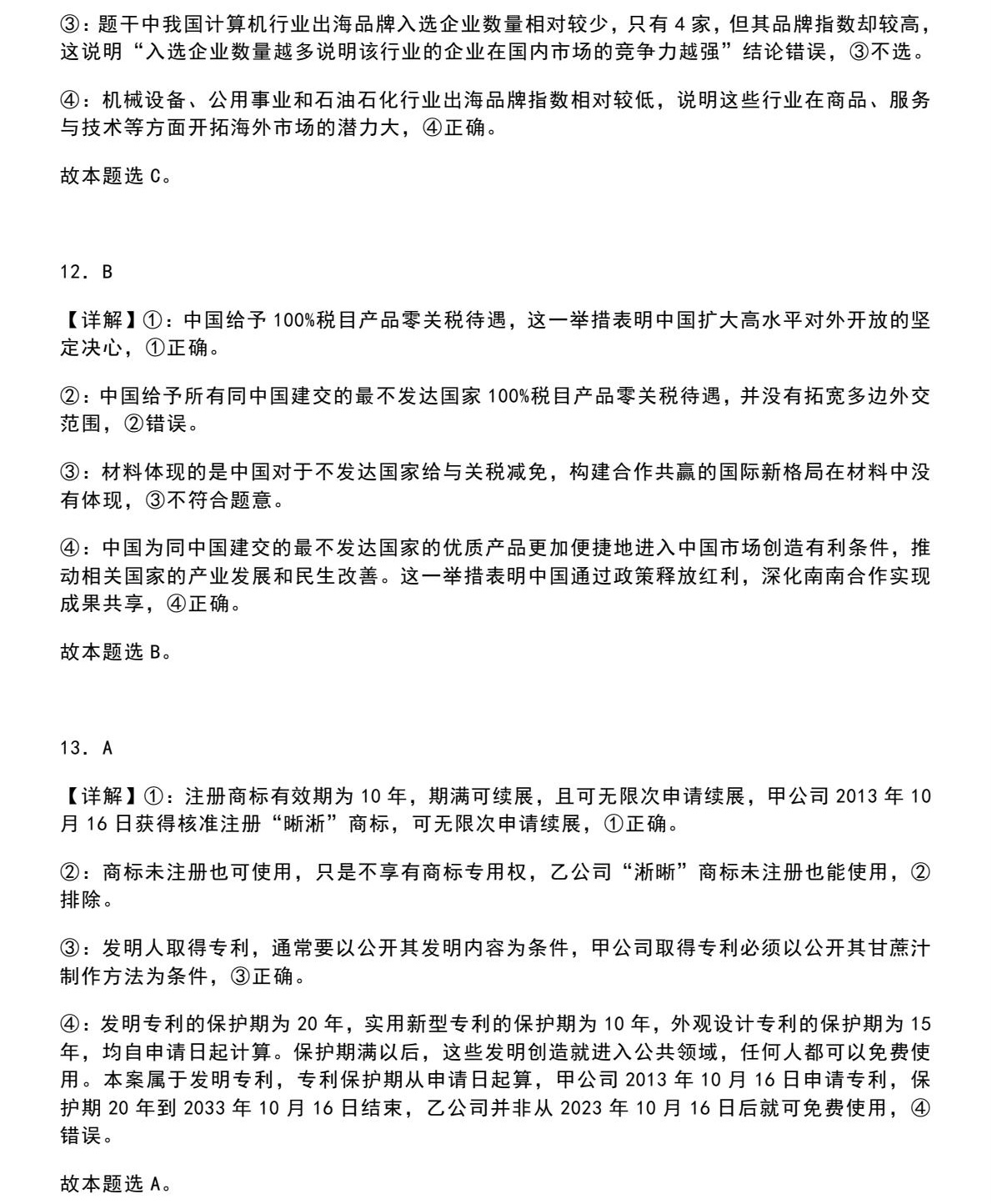
答案解析:








以上資料僅供參考,具體請以實際情況為準!
相關閱讀
-
2025貴州高考狀元多少分?第一名最高分是誰?附近五年貴州省高考狀元名單各省高考狀元每年都會成為社會關注的熱門話題,不過由于近年來存在無良媒體針對高考狀元不斷進行炒作,在侵犯學生隱私的同時還引發了社會焦慮,不利于教育公平的...作者:kokkuri 時間:2025-11-13 -
2025全國高職專科院校100強排行榜及錄取分數線一覽表(2026年參考)很多學生覺得專科沒有出路,其實不然很多專業院校,實力突出,且校內的一些王牌專業畢業生在就業市場上極具就業競爭力,所以對于專科層次的學生來說在志愿填報階...作者:山海 時間:2025-11-12 -
2025寧夏本科院校排名及分數線-寧夏分低的本科大學推薦(2026參考)在志愿填報時,大學排名及分數線對于考生來說是重要的參考,一方面可以了解哪些大學的實力比較強,另一方面也可以確定好自己可以報考的院校范圍,很多準備報考寧...作者:山海 時間:2025-11-12 -
2025甘肅省本科院校排名及分數線-甘肅分低的本科大學推薦(2026參考)在志愿填報時,大學排名及分數線對于考生來說是重要的參考,一方面可以了解哪些大學的實力比較強,另一方面也可以確定好自己可以報考的院校范圍,很多準備報考甘...作者:山海 時間:2025-11-12 -
2025云南省本科院校排名及分數線-云南分低的本科大學推薦(2026參考)在志愿填報時,大學排名及分數線對于考生來說是重要的參考,一方面可以了解哪些大學的實力比較強,另一方面也可以確定好自己可以報考的院校范圍,很多準備報考云...作者:山海 時間:2025-11-12 -
2025貴州省本科院校排名及分數線-貴州分低的本科大學推薦(2026參考)在志愿填報時,大學排名及分數線對于考生來說是重要的參考,一方面可以了解哪些大學的實力比較強,另一方面也可以確定好自己可以報考的院校范圍,很多準備報考貴...作者:山海 時間:2025-11-12
最新文章
- 高考分數相同位次怎么排名的?高考同分排序規則是什么?
- 新高考全國一卷的省份有哪些 全國新高考一卷使用地區
- 2023高考位次怎么查詢?高考位次查詢系統入口在哪里
- 新高考原始分和賦分是什么意思?新高考是按賦分還是原始分錄取?
- 2025新高考死亡組合,新高考不建議的選科組合(附3+1+2賦分誰最吃虧)
- 高考位次計算方法公式是什么?高考一分一段表如何換算位次?
- 天津高考新政策是3+1+2還是3+3?2023年天津高考新政策細則解讀
- 2024新高考一卷數學題型改變了嗎變化分析及備考建議,命題人是誰?
- 浙江新高考政策選科怎么選,浙江新高考七選三哪個組合好
- 新高考英語和老高考英語有什么區別,新高考英語題型及分值介紹
推薦閱讀
- 2025貴州高考狀元多少分?第一名最高分是誰?附近五年貴州省高考狀元名單
- 2025廣西新高考政治試卷真題及答案解析,附考點題型及分值分布
- 2025全國高職專科院校100強排行榜及錄取分數線一覽表(2026年參考)
- 高考以學籍為準還是戶籍為準?學籍和戶籍不一致高考有影響嗎?
- 2025寧夏本科院校排名及分數線-寧夏分低的本科大學推薦(2026參考)
- 2025甘肅省本科院校排名及分數線-甘肅分低的本科大學推薦(2026參考)
- 2025云南省本科院校排名及分數線-云南分低的本科大學推薦(2026參考)
- 2025貴州省本科院校排名及分數線-貴州分低的本科大學推薦(2026參考)
- 2025四川省本科院校排名及分數線-四川分低的本科大學推薦(2026參考)
- 報強基計劃影響普通高考報名么?強基計劃學費是自己交嗎?