2025浙江6月新高考生物試卷真題及答案解析,附考點題型及分值分布
時間:2025-10-23 16:12:17
來源:精英考試網
作者:kokkuri
2025年高考結束已有數月,全國各省各科最新高考真題已在陸續公布。各位考生可以通過這新鮮出爐的真題來把握高考考察的核心知識點和題型趨勢,用歷年真題來檢驗自身的學習效果、了解本省命題專家的思路、在真題鍛煉中提高實戰經驗,為將來參加真正的高考做出充分準備。本文小編將為大家展示浙江省2025年高考生物卷(6月)的真題、答案、題型及考點,感興趣的同學不要錯過哦!

2025浙江新高考生物試卷(6月)真題及答案解析
浙江省屬于新高考“3+3”省份,高考生物科目一般于6月10日上午10:30 - 12:00舉行考試,考試時長90分鐘,試卷滿分為100分。另外,根據該省高考賦分制度來看,生物屬于選考科目,需要將卷面分進行賦分轉換,最終以等級分形式計入考生總成績。
由浙江省2025年高考招生規定可知,該省生物卷由本省教育考試院自主命題。據分析,浙江生物卷主要題型為單選題和非選擇題,每年試卷各小題考察的知識點會有所調整,以下僅展示2025年浙江高考生物卷的題型、分值及考點分布情況,可供參考。
試卷結構:單選題(20題,共40分)+非選擇題(5題,共60分)=100分
| 題型 | 題號 | 考點 | 分值 |
| 單選題(本題共20小題,每小題2分,共40分) | 1 | 生物多樣性喪失原因及其保護措施,生態工程的實例分析 | 2分 |
| 2 | 蛋白質的基本組成單位--氨基酸,核酸的元素組成及基本單位,糖類的種類及分布 | 2分 | |
| 3 | 轉基因生物安全性,生物技術中的倫理問題,禁止生物武器 | 2分 | |
| 4 | 細胞的分化,細胞的增殖綜合,細胞凋亡 | 2分 | |
| 5 | 生物有共同祖先的證據 | 2分 | |
| 6 | 酶的作用及機理,酶的特性 | 2分 | |
| 7 | 生物膜的流動鑲嵌模型,細胞器的結構、功能及分離方法,細胞器之間的協調配合,生物膜的結構特點 | 2分 | |
| 8 | 內環境的組成及成分,內環境的理化性質,內環境的穩態及意義 | 2分 | |
| 9 | 探究酵母菌細胞呼吸的方式,細胞呼吸類型判斷及相關實驗 | 2分 | |
| 10 | 染色體數目的變異,染色體組、單倍體、二倍體、多倍體概念 | 2分 | |
| 11 | 主動運輸,物質出入細胞的方式綜合,協助擴散 | 2分 | |
| 12 | 種群的概念及特征,種群數量增長曲線 | 2分 | |
| 13 | 果酒和果醋的制作流程及實驗分析,發酵工程的基本環節 | 2分 | |
| 14 | 神經調節與體液調節的比較,激素分泌的分級調節,體溫調節 | 2分 | |
| 15 | 植物體細胞雜交技術,植物細胞工程的實際應用 | 2分 | |
| 16 | 基因、蛋白質與性狀的關系,其他植物激素的產生、分布和功能 | 2分 | |
| 17 | 基因重組,減數分裂過程中的變化規律 | 2分 | |
| 18 | 神經調節與體液調節的比較,神經系統的基本結構,神經系統對內臟活動的分級調節,交感神經與副交感神經 | 2分 | |
| 19 | 自然選擇與適應的形成,生態系統中信息的種類、作用及傳遞過程 | 2分 | |
| 20 | 基因自由組合定律的實質和應用,遺傳系譜圖中遺傳方式的判定及應用 | 2分 | |
| 非選擇題(本題共5小題,共60分) | 21 | 群落中生物的種間關系,生態系統的組成成分,能量流動的特點以及研究能量流動的意義,抵抗力穩定性和恢復力穩定性 | 12分 |
| 22 | 光合色素的種類、含量及功能,綠葉中色素的提取和分離實驗,群落中生物的種間關系 | 11分 | |
| 23 | PCR擴增的原理與過程,DNA分子上堿基對的改變對后代性狀的影響,性狀的顯、隱性關系及基因型、表現型、等位基因,電泳鑒定 | 15分 | |
| 24 | 受精作用,胚胎發育,動物的體外受精 | 10分 | |
| 25 | 細胞器的結構、功能及分離方法,體液免疫,驗證性實驗與探究性實驗 | 12分 | |
| 考點分析來源于網絡 | |||
2025浙江高考生物試卷真題及答案解析
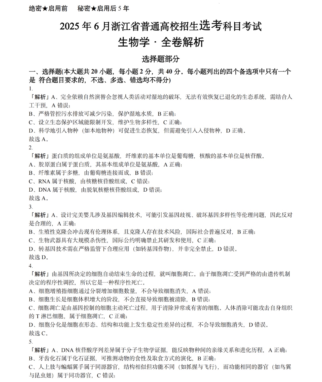
試卷真題:







答案解析:








以上資料僅供參考,具體請以實際情況為準!
相關閱讀
-
2025北京二本公辦大學排名及分數線(綜合匯總,2026參考)“分數”和“位次”一直是高考志愿填報的核心依據,每位考生在挑選目標院校/專業時,都要將院校/專業的錄取分數和位次進行匹配與自身高考成績,然后結合其他方面...作者:kokkuri 時間:2025-10-23 -
福建多少分能上211大學2025年211大學在福建錄取分數線(2026參考)211大學是我國的高層次大學,含金量及認可度都是非常高的,所以考取211大學也是無數學子的心愿,但211大學的報考難度可不低,對于學生的分數有著較高的要求,因...作者:山海 時間:2025-10-22 -
甘肅多少分能上211大學2025年211大學在甘肅錄取分數線(2026參考)211大學是我國的高層次大學,含金量及認可度都是非常高的,所以考取211大學也是無數學子的心愿,但211大學的報考難度可不低,對于學生的分數有著較高的要求,因...作者:山海 時間:2025-10-22 -
貴州多少分能上211大學2025年211大學在貴州錄取分數線(2026參考)211大學是我國的高層次大學,含金量及認可度都是非常高的,所以考取211大學也是無數學子的心愿,但211大學的報考難度可不低,對于學生的分數有著較高的要求,因...作者:山海 時間:2025-10-22 -
海南多少分能上211大學2025年211大學在海南錄取分數線(2026參考)211大學是我國的高層次大學,含金量及認可度都是非常高的,所以考取211大學也是無數學子的心愿,但211大學的報考難度可不低,對于學生的分數有著較高的要求,因...作者:山海 時間:2025-10-22 -
光電信息科學與工程是干什么的,就業方向和前景如何?附2025專業大學排名不少學生對于高校中的計算機類專業與電子信息類專業時常分辨不清,其實二者的研究核心截然不同,計算機類專業主要研究“軟件和數據”,而電子信息類專業更多是研...作者:kokkuri 時間:2025-10-23
最新文章
- 高考分數相同位次怎么排名的?高考同分排序規則是什么?
- 新高考全國一卷的省份有哪些 全國新高考一卷使用地區
- 2023高考位次怎么查詢?高考位次查詢系統入口在哪里
- 新高考原始分和賦分是什么意思?新高考是按賦分還是原始分錄取?
- 高考位次計算方法公式是什么?高考一分一段表如何換算位次?
- 2025新高考死亡組合,新高考不建議的選科組合(附3+1+2賦分誰最吃虧)
- 天津高考新政策是3+1+2還是3+3?2023年天津高考新政策細則解讀
- 2024新高考一卷數學題型改變了嗎變化分析及備考建議,命題人是誰?
- 浙江新高考政策選科怎么選,浙江新高考七選三哪個組合好
- 新高考英語和老高考英語有什么區別,新高考英語題型及分值介紹
推薦閱讀
- 2025北京二本公辦大學排名及分數線(綜合匯總,2026參考)
- 2025浙江6月新高考生物試卷真題及答案解析,附考點題型及分值分布
- 高考不服從調劑是退檔還是滑檔?高考不服從調劑會轉到下一志愿嗎?
- 沒有調劑的省份會被退檔嗎?高考不調劑的省有幾個?
- 一個專業組算一個志愿嗎?一個專業組可以填幾個志愿?
- 福建多少分能上211大學2025年211大學在福建錄取分數線(2026參考)
- 甘肅多少分能上211大學2025年211大學在甘肅錄取分數線(2026參考)
- 貴州多少分能上211大學2025年211大學在貴州錄取分數線(2026參考)
- 海南多少分能上211大學2025年211大學在海南錄取分數線(2026參考)
- 光電信息科學與工程是干什么的,就業方向和前景如何?附2025專業大學排名